|
|
| flmi |

Forum-Newbie
|
 |
Beiträge: 6
|
 |
|
 |
Anmeldedatum: 27.07.10
|
 |
|
 |
Wohnort: Karlsruhe
|
 |
|
 |
Version: ---
|
 |
|
|
 |
|
Verfasst am: 27.07.2010, 09:45
Titel: Abtastwerte verarbeiten
|
 |
Guten Morgen zusammen,
folgende Situation:
ich erzeuge einen Sinus mit f = 3kHz und taste ihn mit der dreifachen Frequenz ab (mit S+H), soweit kein Problem.
Wie kann ich aber diese drei Werte pro Periode speichern, so daß ich sie - sobald ich den dritten habe - weiterverarbeiten kann (miteinander addieren, multiplizieren etc.)
Wenn ich einen Buffer nehme habe ich das Problem, dass ich nie die drei Abtastwerte angezeigt bekomme sondern immer zwei gleich sind. Müssten am Bufferausgang normalerweise nicht alle drei Werte (als Vektor) dargestellt werden?
Grüße
Michael
|
|
|
|
|
|
| flmi |
Themenstarter

Forum-Newbie
|
 |
Beiträge: 6
|
 |
|
 |
Anmeldedatum: 27.07.10
|
 |
|
 |
Wohnort: Karlsruhe
|
 |
|
 |
Version: ---
|
 |
|
|
 |
|
Verfasst am: 27.07.2010, 10:35
Titel:
|
 |
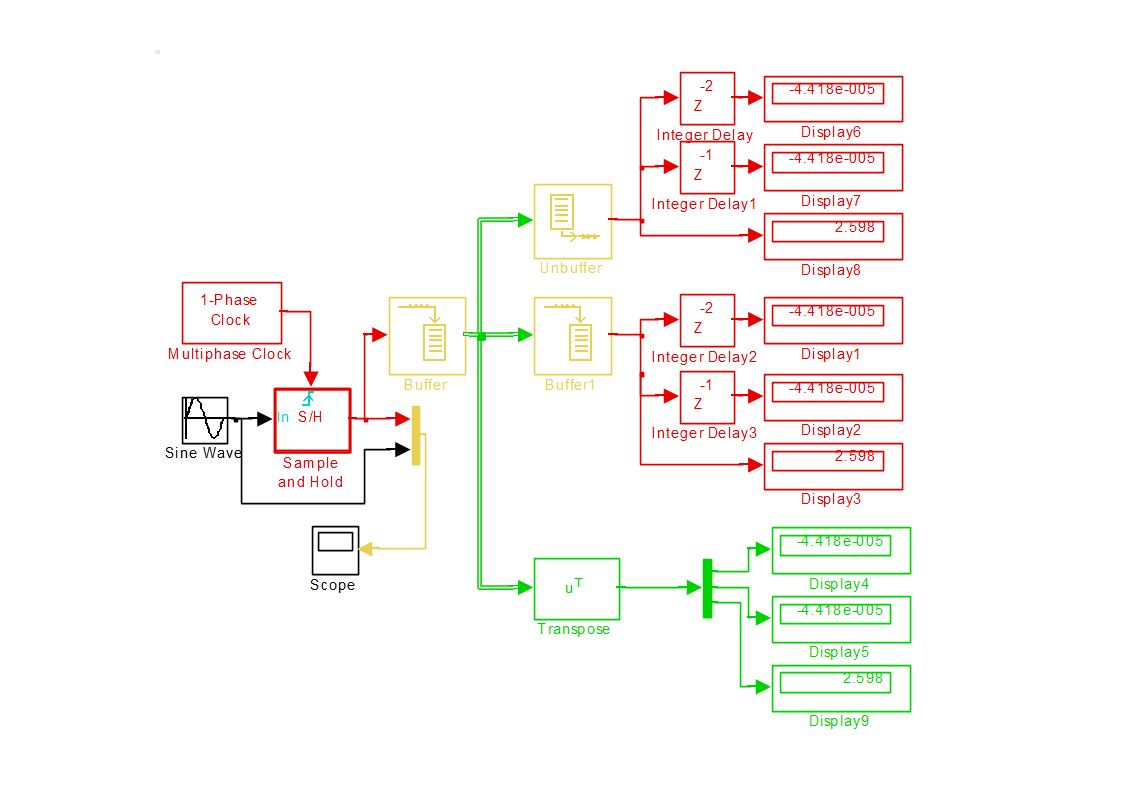
Anbei zum einfacheren Verständnis das Modell (mit einigen Versuchen meinerseits auf einen grünen Zweig zu kommen).
| Beschreibung: |
|
 Download |
| Dateiname: |
abtastung.png |
| Dateigröße: |
63.54 KB |
| Heruntergeladen: |
768 mal |
|
|
|
|
| flmi |
Themenstarter

Forum-Newbie
|
 |
Beiträge: 6
|
 |
|
 |
Anmeldedatum: 27.07.10
|
 |
|
 |
Wohnort: Karlsruhe
|
 |
|
 |
Version: ---
|
 |
|
|
 |
|
Verfasst am: 27.07.2010, 13:22
Titel:
|
 |
Problem gelöst.
Der trigger type des Sample and Hold war auf rising edge, somit wurde nicht jeder Wechsel erkannt.
Nun also entweder im Sample and Hold either edge einstellen und Frequenz im 1-Phase Clock halbieren, oder S+H samt 1-Phase Clock durch Zero-Order Hold ersetzen - und es tut wie es soll
|
|
|
|
|
|
|
Einstellungen und Berechtigungen
|
|
Du kannst Beiträge in dieses Forum schreiben. Du kannst auf Beiträge in diesem Forum antworten. Du kannst deine Beiträge in diesem Forum nicht bearbeiten. Du kannst deine Beiträge in diesem Forum nicht löschen. Du kannst an Umfragen in diesem Forum nicht mitmachen. Du kannst Dateien in diesem Forum posten Du kannst Dateien in diesem Forum herunterladen
|
|
Impressum
| Nutzungsbedingungen
| Datenschutz
| FAQ
| RSS
Hosted by:
Copyright © 2007 - 2026
goMatlab.de | Dies ist keine offizielle Website der Firma The Mathworks
MATLAB, Simulink, Stateflow, Handle Graphics, Real-Time Workshop, SimBiology, SimHydraulics, SimEvents, and xPC TargetBox are registered trademarks and The MathWorks, the L-shaped membrane logo, and Embedded MATLAB are trademarks of The MathWorks, Inc.
|
|