|
|
|
Abweichungen bei Nutzung von digital Clock |
|
| Mmmartina |

Forum-Meister
|
 |
Beiträge: 745
|
 |
|
 |
Anmeldedatum: 30.10.12
|
 |
|
 |
Wohnort: hier
|
 |
|
 |
Version: R2020a
|
 |
|
|
 |
|
Verfasst am: 14.06.2013, 13:13
Titel: Abweichungen bei Nutzung von digital Clock
|
 |
| |
 |
|
Hallo,
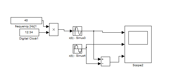
ich habe bei dem im Anhang gezeigten System folgenden Effekt, den ich mir nicht erklären kann.
Zum einen habe ich einen Sinus, beispielhaft mit einer Frequenz 40Hz (zweiter Eingang im Scope).
Als nächstes einen Sinusblock, den ich mittels Umstellung auf "use external Signal" nutzen möchte. Dort gebe ich den dig.Clock multipliziert mit der Frequenz drauf. (erster Eingang im Scope)
Das müsste das doch _meinem Verständis nach_ das selbe Ergebnis, wie beim "normalen" Sinus bringen? Denn definiert ist das ganze doch mit:
Wenn ich aber die beiden Sinus voneinander abziehe (dritter Eingang im Scope), so ergibt sich eine kleine, aber stetig wachsende Abweichung zwischen den beiden Kurven. Bei 10 Sekunden liegt diese Abweichung zwar nur im Bereich von (3x10^-13 ), aber warum?
| Beschreibung: |
|
 Download |
| Dateiname: |
scope.png |
| Dateigröße: |
120.33 KB |
| Heruntergeladen: |
593 mal |
| Beschreibung: |
|
 Download |
| Dateiname: |
sinus.png |
| Dateigröße: |
7.71 KB |
| Heruntergeladen: |
566 mal |
_________________
LG
Martina
"Wenn wir bedenken, daß wir alle verrückt sind, ist das Leben erklärt." (Mark Twain))
Zuletzt bearbeitet von Mmmartina am 14.06.2013, 14:17, insgesamt einmal bearbeitet
|
|
|
|
|
|
| Harald |

Forum-Meister
|
 |
Beiträge: 24.502
|
 |
|
 |
Anmeldedatum: 26.03.09
|
 |
|
 |
Wohnort: Nähe München
|
 |
|
 |
Version: ab 2017b
|
 |
|
|
 |
|
Verfasst am: 14.06.2013, 13:56
Titel:
|
 |
Hallo,
wie hast du die Abtastrate bei "Digital Clock" gesetzt?
Ich persönlich würde eher "Clock" verwenden.
Grüße,
Harald
P.S.: Bitte das Modell, sofern möglich, als .mdl anhängen und nicht als Screenshot. Dann kann man sowas direkt nachschauen und damit herumprobieren.
Grüße,
Harald
|
|
|
|
| Mmmartina |
Themenstarter

Forum-Meister
|
 |
Beiträge: 745
|
 |
|
 |
Anmeldedatum: 30.10.12
|
 |
|
 |
Wohnort: hier
|
 |
|
 |
Version: R2020a
|
 |
|
|
 |
|
Verfasst am: 14.06.2013, 14:16
Titel:
|
 |
Hallo Harald, danke für deine Antwort.
Clock ändert nichts, habs grad noch schnell probiert.
Abtastrate ist 0.002s.
Model direkt anhängen wär sinnvoll gewesen - aber da standen grad zu viele Bäume im weg, um den Wald zu sehen (jetzt häng ichs aber an).
| Beschreibung: |
|
 Download |
| Dateiname: |
filterVergl2.mdl |
| Dateigröße: |
25.29 KB |
| Heruntergeladen: |
471 mal |
_________________
LG
Martina
"Wenn wir bedenken, daß wir alle verrückt sind, ist das Leben erklärt." (Mark Twain))
|
|
|
|
| Mmmartina |
Themenstarter

Forum-Meister
|
 |
Beiträge: 745
|
 |
|
 |
Anmeldedatum: 30.10.12
|
 |
|
 |
Wohnort: hier
|
 |
|
 |
Version: R2020a
|
 |
|
|
 |
|
Verfasst am: 17.06.2013, 07:23
Titel:
|
 |
Guten Morgen,
nachdem mir auch nach dem Wochenende noch keine Lösung eingefallen ist,
mal zur Grundlagenfrage:
Könnte evt. jemand mal eine Aussage dazu machen, ob es überhaupt mathematisch richtig ist, die Frequenz mit dem Clock multipliziert als Eingang zu nutzen.
Meine Meinung nach müssten beiden Sinus das gleich ergeben, aufgrund von
y = Amp * sin(freq * t + phase).
Ob ich nun nur das t "rausziehe", oder t * Frequenz - sollte ja gleich sein - oder?
_________________
LG
Martina
"Wenn wir bedenken, daß wir alle verrückt sind, ist das Leben erklärt." (Mark Twain))
|
|
|
|
|
|
|
Einstellungen und Berechtigungen
|
|
Du kannst Beiträge in dieses Forum schreiben. Du kannst auf Beiträge in diesem Forum antworten. Du kannst deine Beiträge in diesem Forum nicht bearbeiten. Du kannst deine Beiträge in diesem Forum nicht löschen. Du kannst an Umfragen in diesem Forum nicht mitmachen. Du kannst Dateien in diesem Forum posten Du kannst Dateien in diesem Forum herunterladen
|
|
Impressum
| Nutzungsbedingungen
| Datenschutz
| FAQ
| RSS
Hosted by:
Copyright © 2007 - 2026
goMatlab.de | Dies ist keine offizielle Website der Firma The Mathworks
MATLAB, Simulink, Stateflow, Handle Graphics, Real-Time Workshop, SimBiology, SimHydraulics, SimEvents, and xPC TargetBox are registered trademarks and The MathWorks, the L-shaped membrane logo, and Embedded MATLAB are trademarks of The MathWorks, Inc.
|
|