|
|
|
(Adaptive) Regelung für periodisches Signal |
|
| Coja |

Forum-Century
|
 |
Beiträge: 166
|
 |
|
 |
Anmeldedatum: 20.06.09
|
 |
|
 |
Wohnort: ---
|
 |
|
 |
Version: ---
|
 |
|
|
 |
|
Verfasst am: 19.02.2021, 00:21
Titel: (Adaptive) Regelung für periodisches Signal
|
 |
Hallo,
ich bin auf der Suche nach einem geeignetem Regler, der eine periodische Störung möglichst gut beseitigt. Die Störung ist in Amplitude und Frequenz variabel.
Ein adaptives Filter bzw. eine adaptive Regelung wären eventuell angebracht. Gibt es Ideen für einen guten Regelalgorithmus?
Anbei ein Simulink-Model in dem der Regler fehlt. Das System ist vereinfacht, gibt aber die wesentliche Problematik wieder.
Danke
Coja
| Beschreibung: |
|
 Download |
| Dateiname: |
model_without_controller.mdl |
| Dateigröße: |
51.16 KB |
| Heruntergeladen: |
796 mal |
|
|
|
|
|
|
| Ausloggen |

Forum-Anfänger
|
 |
Beiträge: 19
|
 |
|
 |
Anmeldedatum: 08.01.20
|
 |
|
 |
Wohnort: München
|
 |
|
 |
Version: ---
|
 |
|
|
 |
|
Verfasst am: 19.02.2021, 09:08
Titel:
|
 |
Hi Coja,
eventuell ist eine Vorsteuerung mit bekannten Parametern der Störfunktion ausreichend? Dann würde das Ziel sein, die Parameter mit einem geeigneten Ansatz zu ermitteln (Least Squares, indirektes MRAC). Eventuell könnte man auch mit einem direkten MRAC das gewünschte Ausgangsverhalten erzielen. Die beiden Ansätze sind jedoch mit relativ viel Aufwand verbunden.
Da ich auch schon oft mit solchen Problemen zu tun hatte, bin ich gespannt, was noch für Lösungsansätze vorgeschlagen werden.
Viele Grüße
|
|
|
|
| Mmmartina |

Forum-Meister
|
 |
Beiträge: 745
|
 |
|
 |
Anmeldedatum: 30.10.12
|
 |
|
 |
Wohnort: hier
|
 |
|
 |
Version: R2020a
|
 |
|
|
 |
|
Verfasst am: 19.02.2021, 09:30
Titel: Re: (Adaptive) Regelung für periodisches Signal
|
 |
| |
 |
|
| Coja hat Folgendes geschrieben: |
Hallo,
ich bin auf der Suche nach einem geeignetem Regler, der eine periodische Störung möglichst gut beseitigt. Die Störung ist in Amplitude und Frequenz variabel.
|
Sinnvoll wäre es, wenn du ein Bild des Signals anhängst.
Nicht jeder hat Matlab griffbereit. Und da es um theoretische Überlegungen geht, ist das auch gar nicht nötig.
Deine Aussage oben widerspricht sich: periodische Störung <- vs. -> in f & Amplitude variabel?
Für Störbeseitigungen würde ich erst einmal an eine Filterung denken.
Einen REgler kommt ehr für bleibende Abweichungen oder Stellgliedänderungen zum Einsatz.
Wenn es um einen eng begrenzenten Frequenzbereich geht (z.B. FFT erstellen), dann ließe sich diese Filter darauf anpassen.
Ebenso bei bestimmten Amplituden, besonders wenn diese in kombination mit bestimmten f auftreten.
_________________
LG
Martina
"Wenn wir bedenken, daß wir alle verrückt sind, ist das Leben erklärt." (Mark Twain))
|
|
|
|
| Coja |
Themenstarter

Forum-Century
|
 |
Beiträge: 166
|
 |
|
 |
Anmeldedatum: 20.06.09
|
 |
|
 |
Wohnort: ---
|
 |
|
 |
Version: ---
|
 |
|
|
 |
|
Verfasst am: 19.02.2021, 16:23
Titel:
|
 |
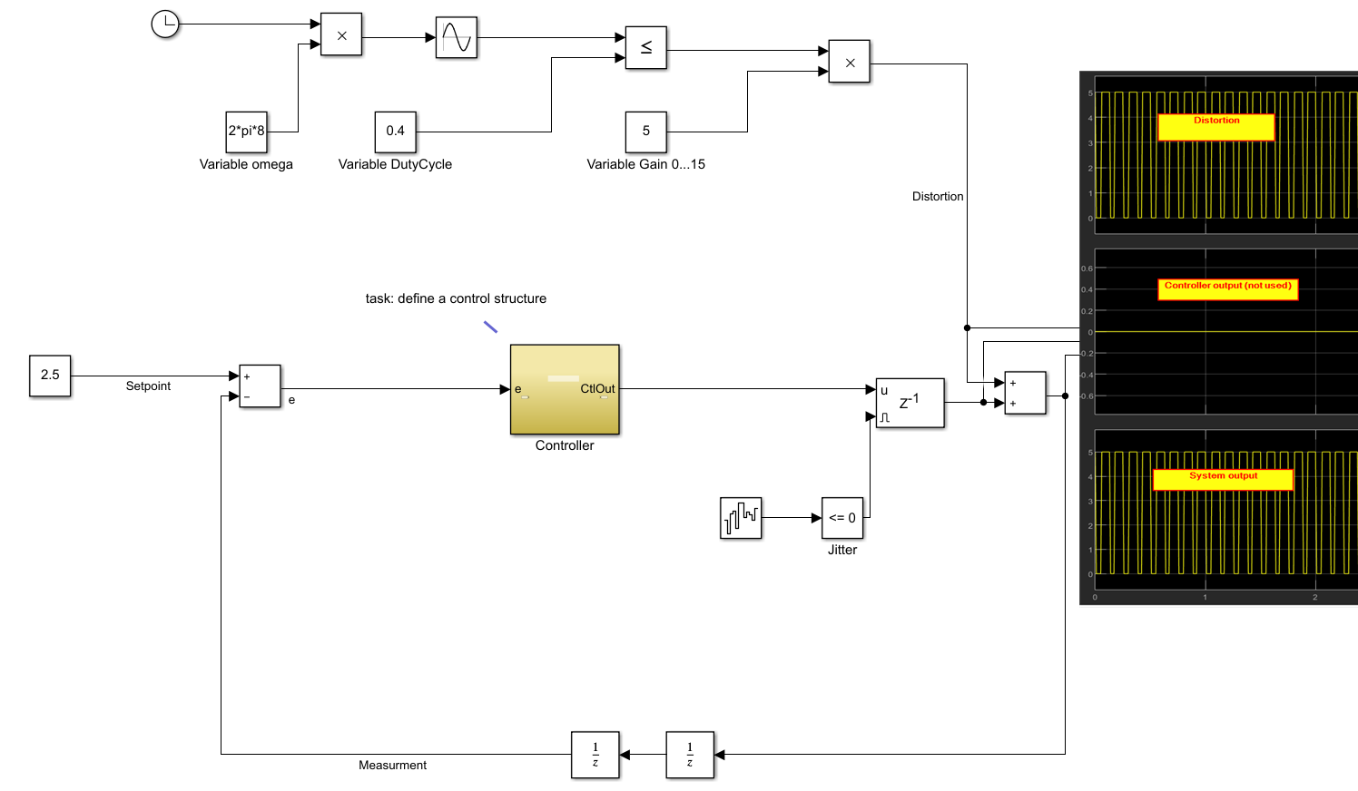
Hallo,
ein Bild habe ich nun beigefügt.
Es handelt sich um eine periodische Störung die sich aber seeehr langsam ändern kann, d.h. quasi konstant ist.
@Martina: Meinst du, eine FFT online durchzuführen und dann auch online ein Filter anzupassen? Wie bereits angedeutet, kann sich die Störung langsam ändern und die Regelung soll dauerhaft aktiv sein.
| Beschreibung: |
|
 Download |
| Dateiname: |
model_without_controller_pic.png |
| Dateigröße: |
111.56 KB |
| Heruntergeladen: |
777 mal |
|
|
|
|
| Mmmartina |

Forum-Meister
|
 |
Beiträge: 745
|
 |
|
 |
Anmeldedatum: 30.10.12
|
 |
|
 |
Wohnort: hier
|
 |
|
 |
Version: R2020a
|
 |
|
|
 |
|
Verfasst am: 19.02.2021, 17:23
Titel:
|
 |
Dann würde ich grundsätzlich mal mit Kalmanfiltern experimentieren.
Diese beinhalten adaptive bzw iterative Anpassungen, um solche SignalDrift zu berücksichtigen.
_________________
LG
Martina
"Wenn wir bedenken, daß wir alle verrückt sind, ist das Leben erklärt." (Mark Twain))
|
|
|
|
| Coja |
Themenstarter

Forum-Century
|
 |
Beiträge: 166
|
 |
|
 |
Anmeldedatum: 20.06.09
|
 |
|
 |
Wohnort: ---
|
 |
|
 |
Version: ---
|
 |
|
|
 |
|
Verfasst am: 22.02.2021, 08:52
Titel:
|
 |
|
Wie ein Kalmann Filter die Störung beheben kann, kann ich mir noch nicht vorstellen. Es geht mir wirklich um die Beseitigung der Störung und nicht nur um den Mittelwert.
|
|
|
|
| Coja |
Themenstarter

Forum-Century
|
 |
Beiträge: 166
|
 |
|
 |
Anmeldedatum: 20.06.09
|
 |
|
 |
Wohnort: ---
|
 |
|
 |
Version: ---
|
 |
|
|
 |
|
Verfasst am: 25.02.2021, 17:43
Titel:
|
 |
Hallo Mmmartina,
könntest du mir zum Kalman-Filter noch ein paar Infos geben? Die Strecke ist im beigefügten Modell zu sehen, es handelt sich um Verzögerungen (1/z).
Wie genau lege ich das Filter aus?
Grüße
Cornelius
|
|
|
|
|
|
|
Einstellungen und Berechtigungen
|
|
Du kannst Beiträge in dieses Forum schreiben. Du kannst auf Beiträge in diesem Forum antworten. Du kannst deine Beiträge in diesem Forum nicht bearbeiten. Du kannst deine Beiträge in diesem Forum nicht löschen. Du kannst an Umfragen in diesem Forum nicht mitmachen. Du kannst Dateien in diesem Forum posten Du kannst Dateien in diesem Forum herunterladen
|
|
Impressum
| Nutzungsbedingungen
| Datenschutz
| FAQ
| RSS
Hosted by:
Copyright © 2007 - 2026
goMatlab.de | Dies ist keine offizielle Website der Firma The Mathworks
MATLAB, Simulink, Stateflow, Handle Graphics, Real-Time Workshop, SimBiology, SimHydraulics, SimEvents, and xPC TargetBox are registered trademarks and The MathWorks, the L-shaped membrane logo, and Embedded MATLAB are trademarks of The MathWorks, Inc.
|
|