|
|
| lukel |

Forum-Anfänger
|
 |
Beiträge: 39
|
 |
|
 |
Anmeldedatum: 27.08.15
|
 |
|
 |
Wohnort: ---
|
 |
|
 |
Version: R2015b
|
 |
|
|
 |
|
Verfasst am: 06.08.2017, 02:17
Titel: Ansatz für Regression
|
 |
Hallo,
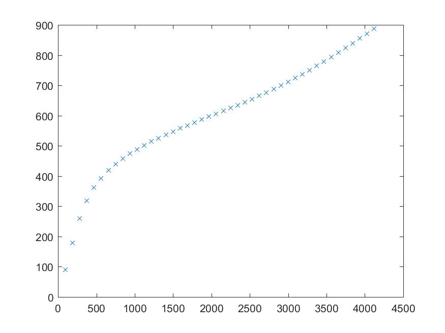
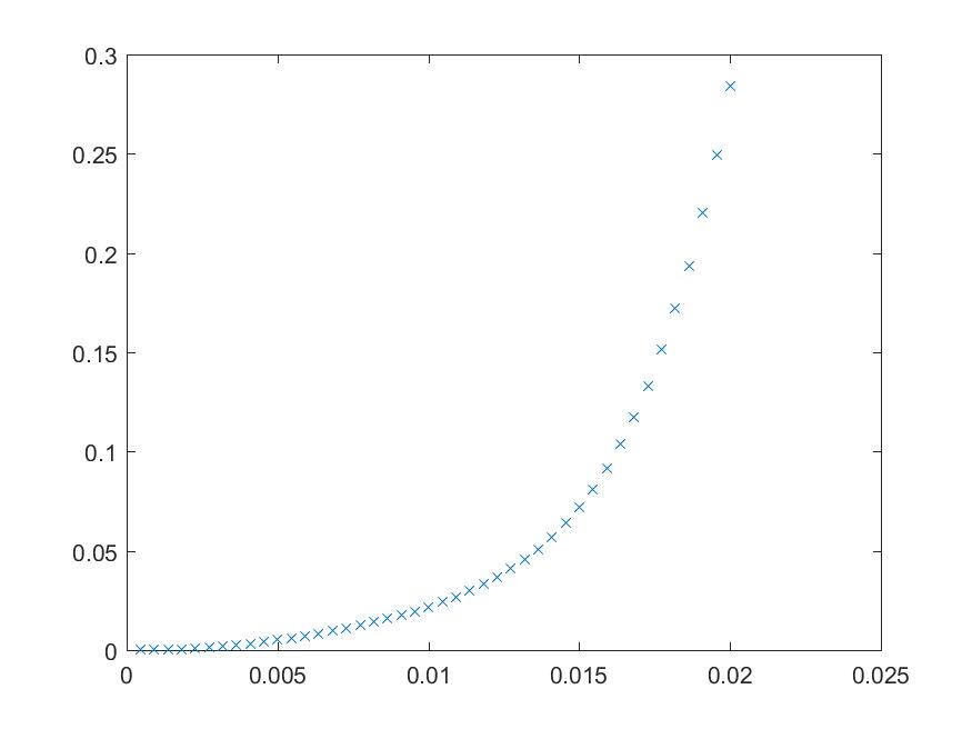
ich habe zwei Punktmassen (siehe Bilder) und suche eine geeignete Regression.
Mein allgemeines Vorgehen:
polyfit verwenden: kommt hier aber jeweils erst ab 5. Grad eine gute Näherung hin und 6 Konstanten sind mir zu viele.
Anschließend versuche ich mit lsqnonlin. Da muss ich mir aber den Ansatz für die Regression überlegen. Zum Beispiel: fun = @(x)exp(x(1)*u)*x(2)+x(3) - y;
Jetzt meine Frage: gibt es eine matlab-Funktion, die den Ansatz durch probieren selber findet?
Oder habt ihr alternativ Ideen für Ansätze für Bild 1 und 2?
Vielen Dank
lukel
| Beschreibung: |
|
 Download |
| Dateiname: |
2.jpg |
| Dateigröße: |
23.61 KB |
| Heruntergeladen: |
442 mal |
| Beschreibung: |
|
 Download |
| Dateiname: |
1.jpg |
| Dateigröße: |
27.16 KB |
| Heruntergeladen: |
454 mal |
|
|
|
|
|
|
| Harald |

Forum-Meister
|
 |
Beiträge: 24.502
|
 |
|
 |
Anmeldedatum: 26.03.09
|
 |
|
 |
Wohnort: Nähe München
|
 |
|
 |
Version: ab 2017b
|
 |
|
|
 |
|
Verfasst am: 06.08.2017, 11:51
Titel:
|
 |
Hallo,
es gibt unendlich viele Modelle. Automatisieren kann man höchstens, dass verschiedene Modelle getestet und das mit dem besten Ergebnis (z.B. gemessen über R²) genommen wird.
Oft hat man auch aus dem Zusammenhang eine Ahnung, was sinnvoll ist. Z.B. könnte man Bild 1 interpretieren als Einschwingen auf eine lineare Gerade:
Das andere sieht für mich nach Exponentialfunktion aus
Grüße,
Harald
|
|
|
|
| lukel |
Themenstarter

Forum-Anfänger
|
 |
Beiträge: 39
|
 |
|
 |
Anmeldedatum: 27.08.15
|
 |
|
 |
Wohnort: ---
|
 |
|
 |
Version: R2015b
|
 |
|
|
 |
|
Verfasst am: 16.08.2017, 20:30
Titel:
|
 |
Hallo,
danke für die Antwort!
Die Funktion klappt gut, das mit dem Sinus allerdings nicht. Ich stelle die Funktion jetzt mit Hilfe von zwei Graden dar.
Viele Grüße
Lukas
|
|
|
|
|
|
|
Einstellungen und Berechtigungen
|
|
Du kannst Beiträge in dieses Forum schreiben. Du kannst auf Beiträge in diesem Forum antworten. Du kannst deine Beiträge in diesem Forum nicht bearbeiten. Du kannst deine Beiträge in diesem Forum nicht löschen. Du kannst an Umfragen in diesem Forum nicht mitmachen. Du kannst Dateien in diesem Forum posten Du kannst Dateien in diesem Forum herunterladen
|
|
Impressum
| Nutzungsbedingungen
| Datenschutz
| FAQ
| RSS
Hosted by:
Copyright © 2007 - 2026
goMatlab.de | Dies ist keine offizielle Website der Firma The Mathworks
MATLAB, Simulink, Stateflow, Handle Graphics, Real-Time Workshop, SimBiology, SimHydraulics, SimEvents, and xPC TargetBox are registered trademarks and The MathWorks, the L-shaped membrane logo, and Embedded MATLAB are trademarks of The MathWorks, Inc.
|
|