|
|
|
B6 Schatung Phasengleichungen mit Simulink LÖSEN |
|
| Farukleonsaaaaaa |
Gast
|
 |
Beiträge: ---
|
 |
|
 |
Anmeldedatum: ---
|
 |
|
 |
Wohnort: ---
|
 |
|
 |
Version: ---
|
 |
|
|
 |
|
Verfasst am: 10.01.2017, 14:47
Titel: B6 Schatung Phasengleichungen mit Simulink LÖSEN
|
 |
Hallo Zusammen ich habe eine Praxisprojeckt und muss mit Matlab Simulink arbeiten.
Von einem B6 Schaltung dreipahsenwechselichters habe ja drei Gleichungen
Uu = (Su -Sv/2 -Sw/2)* Ud/3
Uv = (Sv -Su/2 -Sw/2)* Ud/3
Uw = (Sw -Su/2 -Sv/2)* Ud/3
wie kann ich die drei Gleichungen im MATLAB SIMULINK als Model darstellen.
herzlichen Dank.
| Beschreibung: |
|
 Download |
| Dateiname: |
11111.png |
| Dateigröße: |
58.73 KB |
| Heruntergeladen: |
568 mal |
|
|
|
|
|
|
| gs |

Forum-Century
|
 |
Beiträge: 172
|
 |
|
 |
Anmeldedatum: 17.03.16
|
 |
|
 |
Wohnort: ---
|
 |
|
 |
Version: ---
|
 |
|
|
 |
|
Verfasst am: 10.01.2017, 14:57
Titel:
|
 |
Hallo,
Versuch deine Gleichungen einfach in einer Funktion zu definieren. Als Übergabeparameter nimmst du dann einfach deine Su, Sv, Sw und Ud.
Als Ausgabeparameter bekommst du dann Uu, Uv und Uw zurück.
Grüße
|
|
|
|
| Farukleonsaaaaaa |
Gast
|
 |
Beiträge: ---
|
 |
|
 |
Anmeldedatum: ---
|
 |
|
 |
Wohnort: ---
|
 |
|
 |
Version: ---
|
 |
|
|
 |
|
Verfasst am: 11.01.2017, 10:50
Titel:
|
 |
Hi, Danke
dass du so schnell geantwortet hast, habe dich verstanden , jedoch weiss ich es nicht wie es ich bei Matlab Simulink realisieren kann.
|
|
|
|
| Farukleonsaaaaaa |
Gast
|
 |
Beiträge: ---
|
 |
|
 |
Anmeldedatum: ---
|
 |
|
 |
Wohnort: ---
|
 |
|
 |
Version: ---
|
 |
|
|
 |
|
Verfasst am: 11.01.2017, 11:06
Titel:
|
 |
Also wobei ich Hilfe brauche ist folgendes mit der drei Gleichung muss ich es so was bei Simulink erstellen :
| Beschreibung: |
|
 Download |
| Dateiname: |
2222222.png |
| Dateigröße: |
38.01 KB |
| Heruntergeladen: |
563 mal |
|
|
|
|
| Farukleonsaaaaaa |
Gast
|
 |
Beiträge: ---
|
 |
|
 |
Anmeldedatum: ---
|
 |
|
 |
Wohnort: ---
|
 |
|
 |
Version: ---
|
 |
|
|
 |
|
Verfasst am: 11.01.2017, 15:41
Titel:
|
 |
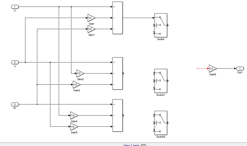
Also so weit habe ich es aber jedoch komme ich nicht weiter.
Es soll einen B6 Schaltung realisieren
| Beschreibung: |
|
 Download |
| Dateiname: |
333333.png |
| Dateigröße: |
26.35 KB |
| Heruntergeladen: |
538 mal |
|
|
|
|
|
|
|
Einstellungen und Berechtigungen
|
|
Du kannst Beiträge in dieses Forum schreiben. Du kannst auf Beiträge in diesem Forum antworten. Du kannst deine Beiträge in diesem Forum nicht bearbeiten. Du kannst deine Beiträge in diesem Forum nicht löschen. Du kannst an Umfragen in diesem Forum nicht mitmachen. Du kannst Dateien in diesem Forum posten Du kannst Dateien in diesem Forum herunterladen
|
|
Impressum
| Nutzungsbedingungen
| Datenschutz
| FAQ
| RSS
Hosted by:
Copyright © 2007 - 2026
goMatlab.de | Dies ist keine offizielle Website der Firma The Mathworks
MATLAB, Simulink, Stateflow, Handle Graphics, Real-Time Workshop, SimBiology, SimHydraulics, SimEvents, and xPC TargetBox are registered trademarks and The MathWorks, the L-shaped membrane logo, and Embedded MATLAB are trademarks of The MathWorks, Inc.
|
|