|
|
|
Batterienachbildung Simulink |
|
| Pauell387 |

Forum-Newbie
|
 |
Beiträge: 2
|
 |
|
 |
Anmeldedatum: 22.07.16
|
 |
|
 |
Wohnort: ---
|
 |
|
 |
Version: ---
|
 |
|
|
 |
|
Verfasst am: 22.07.2016, 10:00
Titel: Batterienachbildung Simulink
|
 |
| |
 |
|
Hey Leute,
ich soll im Rahmen meiner Abschlussarbeit u.a. das dynamische Verhalten einer Lithium Ionen Batterie nachbilden und mithilfe von Messergebnissen parametrisieren. Leider habe ich kaum Vorwissen was Regelungstechnik/ den Nachbau von Modellen in Simulink angeht.
Ich habe mir bisher folgendes überlegt:
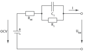
Als Ersatzschaltbild für die Batterie würde ich einen Widerstand in Reihe mit zwei RC-Parallelschaltungen verwenden (siehe Bild mit einem weiteren, gleichen RC-Element).
Mir ist leider nicht klar wie ich mithilfe dieses Ersatzschaltbildes auf ein geeignetes Simulink Modell kommen kann. Habt ihr hierzu Ideen? Es sollte so aussehen, dass nach anschließender Messung das Modell passend parametrisiert werden kann.
Falls ihr weitere Vorschläge habt wie ich mein Simulink Modell zur Nachbildung des dynamischen Verhaltens aufbauen kann würde ich mich sehr freuen.
Viele Grüße und Danke für eure Hilfe!!
| Beschreibung: |
|
 Download |
| Dateiname: |
Ersatzschlatbild_einer_Batterie_mit_einem_RC-Glied.png |
| Dateigröße: |
4.25 KB |
| Heruntergeladen: |
896 mal |
|
|
|
|
|
|
| Andreas Goser |

Forum-Meister
|
 |
Beiträge: 3.654
|
 |
|
 |
Anmeldedatum: 04.12.08
|
 |
|
 |
Wohnort: Ismaning
|
 |
|
 |
Version: 1.0
|
 |
|
|
 |
|
Verfasst am: 22.07.2016, 10:25
Titel:
|
 |
|
|
|
| Pauell387 |
Themenstarter

Forum-Newbie
|
 |
Beiträge: 2
|
 |
|
 |
Anmeldedatum: 22.07.16
|
 |
|
 |
Wohnort: ---
|
 |
|
 |
Version: ---
|
 |
|
|
 |
|
Verfasst am: 22.07.2016, 10:53
Titel:
|
 |
Hallo Andreas,
danke für deine Antwort! Ich denke ich hätte die Frage noch ein wenig genauer stellen sollen. Das Problem ist das ich nicht das Batterieverhalten an sich sondern das Ladeverhalten eines Elektroautos mit einer Lithium Ionen Batterie nachbilden soll.
Sprich wenn ich das Auto mit einer Leistung von 3,7 kW lade kann ich beispielsweise nicht direkt zu Beginn die volle Leistung abrufen (siehe Anhang). Ich glaube wenn ich das in Simulink implementierte Batteriemodell verwende werde ich z.B. zu Beginn des Ladevorgangs nicht bei null kW starten können. Oder meinst du das ist damit möglich?
Außerdem würde das Modell gerne mit einem "normalen" Simulink Modell und nicht mit SimScape aufbauen, da der Ladevorgang des Elektroautos lediglich ein Teil des Gesamtmodells werden soll.
Viele Grüße!!
| Beschreibung: |
|
 Download |
| Dateiname: |
Ladung Smart.PNG |
| Dateigröße: |
92.34 KB |
| Heruntergeladen: |
940 mal |
|
|
|
|
| Andreas Goser |

Forum-Meister
|
 |
Beiträge: 3.654
|
 |
|
 |
Anmeldedatum: 04.12.08
|
 |
|
 |
Wohnort: Ismaning
|
 |
|
 |
Version: 1.0
|
 |
|
|
 |
|
Verfasst am: 22.07.2016, 13:57
Titel:
|
 |
|
|
|
|
|
|
Einstellungen und Berechtigungen
|
|
Du kannst Beiträge in dieses Forum schreiben. Du kannst auf Beiträge in diesem Forum antworten. Du kannst deine Beiträge in diesem Forum nicht bearbeiten. Du kannst deine Beiträge in diesem Forum nicht löschen. Du kannst an Umfragen in diesem Forum nicht mitmachen. Du kannst Dateien in diesem Forum posten Du kannst Dateien in diesem Forum herunterladen
|
|
Impressum
| Nutzungsbedingungen
| Datenschutz
| FAQ
| RSS
Hosted by:
Copyright © 2007 - 2026
goMatlab.de | Dies ist keine offizielle Website der Firma The Mathworks
MATLAB, Simulink, Stateflow, Handle Graphics, Real-Time Workshop, SimBiology, SimHydraulics, SimEvents, and xPC TargetBox are registered trademarks and The MathWorks, the L-shaped membrane logo, and Embedded MATLAB are trademarks of The MathWorks, Inc.
|
|