|
|
|
Beobachter Diskretisieren |
|
| Zack |
Gast
|
 |
Beiträge: ---
|
 |
|
 |
Anmeldedatum: ---
|
 |
|
 |
Wohnort: ---
|
 |
|
 |
Version: ---
|
 |
|
|
 |
|
Verfasst am: 26.06.2013, 10:20
Titel: Beobachter Diskretisieren
|
 |
Guten Morgen,
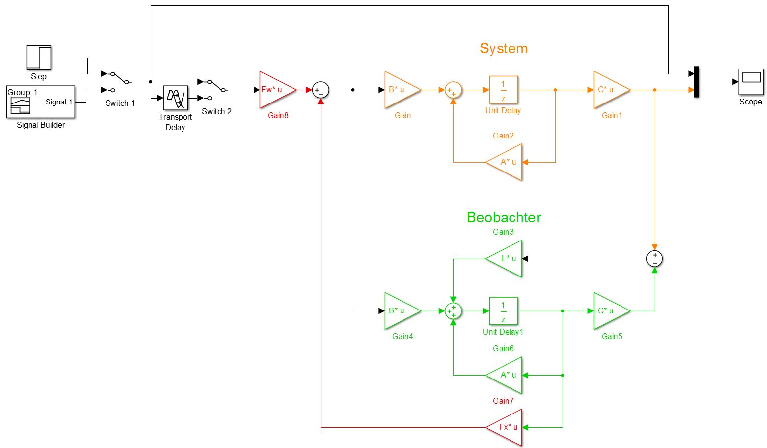
ich beschäftige mich zurzeit mit der mit der P-Zustandsregelung mit Beobachter( Vollständiger Identitätsbeobachter oder auch luenberger Beobachter). Ich entwerfe im Kontinuierlichen mit "acker" den Beobachter und mit "lqr" den P-Regler. Anschließend berechne ich den Vorfitler und es läuft. Die Regelung sieht super aus im Zeitbereich. Jedoch will ich jetzt alles auf den z-Bereich konvertieren. Mit "c2d" kann ich mein Zustandsraummodell in den z-Bereich rüber holen. Jedoch ist meine Frage wie ich die Beobachter Matrizen speziell "L" in den z-Bereich hole. Die Regler Matrizen "Fw" und "F"x müssen auch konvertiert werden...oder? hat jemand eine Idee wie ich das schaffe bzw. da vorgehe?
Danke für jede Hilfe vor ab!
Gruß Zack
| Beschreibung: |
|
 Download |
| Dateiname: |
Unbenannt.JPG |
| Dateigröße: |
82.57 KB |
| Heruntergeladen: |
1463 mal |
|
|
|
|
|
|
| Zack |
Gast
|
 |
Beiträge: ---
|
 |
|
 |
Anmeldedatum: ---
|
 |
|
 |
Wohnort: ---
|
 |
|
 |
Version: ---
|
 |
|
|
 |
|
Verfasst am: 26.06.2013, 13:38
Titel:
|
 |
|
|
|
|
|
|
Einstellungen und Berechtigungen
|
|
Du kannst Beiträge in dieses Forum schreiben. Du kannst auf Beiträge in diesem Forum antworten. Du kannst deine Beiträge in diesem Forum nicht bearbeiten. Du kannst deine Beiträge in diesem Forum nicht löschen. Du kannst an Umfragen in diesem Forum nicht mitmachen. Du kannst Dateien in diesem Forum posten Du kannst Dateien in diesem Forum herunterladen
|
|
Impressum
| Nutzungsbedingungen
| Datenschutz
| FAQ
| RSS
Hosted by:
Copyright © 2007 - 2026
goMatlab.de | Dies ist keine offizielle Website der Firma The Mathworks
MATLAB, Simulink, Stateflow, Handle Graphics, Real-Time Workshop, SimBiology, SimHydraulics, SimEvents, and xPC TargetBox are registered trademarks and The MathWorks, the L-shaped membrane logo, and Embedded MATLAB are trademarks of The MathWorks, Inc.
|
|