|
|
|
Bremsvorgang eines Motorrads |
|
| Employee87 |

Forum-Anfänger
|
 |
Beiträge: 12
|
 |
|
 |
Anmeldedatum: 24.12.15
|
 |
|
 |
Wohnort: Heidelberg
|
 |
|
 |
Version: ---
|
 |
|
|
 |
|
Verfasst am: 24.12.2015, 23:37
Titel: Bremsvorgang eines Motorrads
|
 |
| |
 |
|
Hallo Zusammen und frohe Weihnachten!
Ich bearbeite zur Zeit eine Hausarbeit in Matlab im Rahmen meines Studiums:
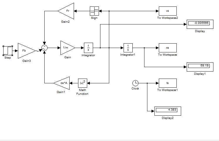
Ein Motorrad (Fahrzeugmasse m=350kg) soll mit maximaler Antriebskraft (Fa=2000N) auf eine möglichst hohe Geschwindigkeit v beschleunigt werden. Dabei wirken die Rollreibung (Fr=100N)
sowie der Luftwiderstand Fw=cw*A*v^2
mit
cw - Luftwiderstandbeiwert (hier ca. 0,6 )
A - Querschnittsfläche des Fahrzeuges (hier ca. 0,8 )
Aufgabenteil e):
Ermitteln Sie durch Simulation den Bremsweg und die Zeit bis zum Stillstand, wenn das
Fahrzeug von der Anfangsgeschwindigkeit 100 km/h mit der Bremskraft von 2000 N abgebremst
wird.
Im Simulink-Modell habe ich nun im Block Step -2000 angegeben.
Der erste Integrator hat den Anfangswert von 27.77 (=100km/h).
Wenn ich den Vorgang simuliere, erhalte ich aber unrealistische Werte.
Laut Simulation bewegt sich die Bremszeit um 55sek. und der Bremsweg um 564m.
Per Hand rechne ich einen Bremsweg von 64,3m.
Ich geh mal von einem Anfängerfehler aus Kann mir jemand helfen?
Anbei die Script- und Modell-Datei!
Besten Dank im Voraus!
Gruß
Patrick
| Beschreibung: |
|
 Download |
| Dateiname: |
BremsungMoped_mod.mdl |
| Dateigröße: |
29.13 KB |
| Heruntergeladen: |
741 mal |
| Beschreibung: |
|
 Download |
| Dateiname: |
BremsungMoped_dat.m |
| Dateigröße: |
1.34 KB |
| Heruntergeladen: |
633 mal |
|
|
|
|
|
|
| Employee87 |
Themenstarter

Forum-Anfänger
|
 |
Beiträge: 12
|
 |
|
 |
Anmeldedatum: 24.12.15
|
 |
|
 |
Wohnort: Heidelberg
|
 |
|
 |
Version: ---
|
 |
|
|
 |
|
Verfasst am: 27.12.2015, 11:31
Titel:
|
 |
| |
 |
|
Hallo Zusammen,
ein kurzes Update:
Ich bin mittlerweile etwas weitergekommen. Nachdem ich im Block "Step" die final value auf 1 gesetzt hab, erhalte ich realistische Werte.
Allerdings wird die Simulation nicht bei vs = 0, also der Geschwindigkeit von 0 m/s beendet, sondern läuft weiter (siehe Screenshots).
Aktuell habe ich das Problem nun so gelöst, dass ich die Simulationszeit bis zum Nullpunkt eingestellt hab (4.383 Sek.), dann sieht zwar der Plot schön aus, aber programmtechnisch ist das ja trotzdem Mist.
Deshalb meine Frage:
Gibt es einen Block in Simulink, der die Simulation bei dem simulierten Wert vs = 0 beendet?
Danke und Gruß
Patrick
| Beschreibung: |
|
 Download |
| Dateiname: |
Step Block.PNG |
| Dateigröße: |
26.33 KB |
| Heruntergeladen: |
646 mal |
| Beschreibung: |
|
 Download |
| Dateiname: |
Grafik.PNG |
| Dateigröße: |
15.3 KB |
| Heruntergeladen: |
623 mal |
| Beschreibung: |
|
 Download |
| Dateiname: |
BSB.PNG |
| Dateigröße: |
20.41 KB |
| Heruntergeladen: |
615 mal |
| Beschreibung: |
| Nulldurchgang bei 4.383 Sek. |
|
 Download |
| Dateiname: |
Grafik 2.PNG |
| Dateigröße: |
42.03 KB |
| Heruntergeladen: |
681 mal |
|
|
|
|
| Harald |

Forum-Meister
|
 |
Beiträge: 24.502
|
 |
|
 |
Anmeldedatum: 26.03.09
|
 |
|
 |
Wohnort: Nähe München
|
 |
|
 |
Version: ab 2017b
|
 |
|
|
 |
|
Verfasst am: 27.12.2015, 11:58
Titel:
|
 |
Hallo,
der STOP-Block (aus Library Sinks), evtl. in Kombination mit dem Hit Crossing-Block (aus Discontinuities).
Grüße,
Harald
|
|
|
|
| Employee87 |
Themenstarter

Forum-Anfänger
|
 |
Beiträge: 12
|
 |
|
 |
Anmeldedatum: 24.12.15
|
 |
|
 |
Wohnort: Heidelberg
|
 |
|
 |
Version: ---
|
 |
|
|
 |
|
Verfasst am: 27.12.2015, 12:24
Titel:
|
 |
Top! Das funktioniert
Vielen vielen Dank Harald!
|
|
|
|
|
|
|
Einstellungen und Berechtigungen
|
|
Du kannst Beiträge in dieses Forum schreiben. Du kannst auf Beiträge in diesem Forum antworten. Du kannst deine Beiträge in diesem Forum nicht bearbeiten. Du kannst deine Beiträge in diesem Forum nicht löschen. Du kannst an Umfragen in diesem Forum nicht mitmachen. Du kannst Dateien in diesem Forum posten Du kannst Dateien in diesem Forum herunterladen
|
|
Impressum
| Nutzungsbedingungen
| Datenschutz
| FAQ
| RSS
Hosted by:
Copyright © 2007 - 2026
goMatlab.de | Dies ist keine offizielle Website der Firma The Mathworks
MATLAB, Simulink, Stateflow, Handle Graphics, Real-Time Workshop, SimBiology, SimHydraulics, SimEvents, and xPC TargetBox are registered trademarks and The MathWorks, the L-shaped membrane logo, and Embedded MATLAB are trademarks of The MathWorks, Inc.
|
|