|
|
|
Class D Verstärker mit LC Filter |
|
| Robert1304 |
Gast
|
 |
Beiträge: ---
|
 |
|
 |
Anmeldedatum: ---
|
 |
|
 |
Wohnort: ---
|
 |
|
 |
Version: ---
|
 |
|
|
 |
|
Verfasst am: 24.03.2017, 07:20
Titel: Class D Verstärker mit LC Filter
|
 |
| |
 |
|
Hallo zusammen,
ich bin der Zeit dran mich an einem Class D Verstärker auszuprobieren.
Aber irgendwie stecke ich gerade fest und hoffe Ihr könnt mir helfen.
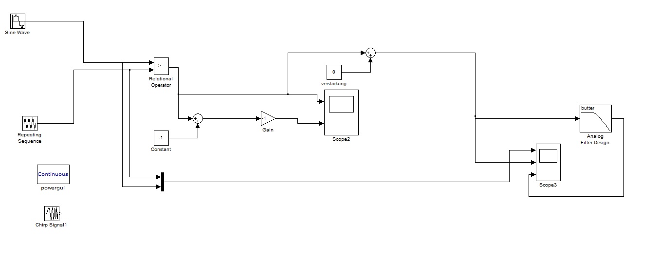
Ich habe ein Sinus Eingangssignal erzeugt (Frequenz soll von 20 Hz bis 20kHz gehen, das Sinus Signal wird mit 100 Mhz gesampelt),
Sowie ein zusätzliches Dreieck Signal ( mit einer Frequenz von 2,5 mHz ).
Diese sollen mittels eines Comparators modeliert werden zu einem PWM Signal. Den Comparator habe ich mittels eines >= Relational Operator realisiert.
Dieses PWM Signal lasse ich einmal normal und einmal invertiere ich es. Dies dient dazu, dass man eine H- Brücke mit Mosfet´s ansteuern könnte.
(ist alles aber ersteinmal sehr theorietisch, zwecks des verständnisses)
Aber erstmal wäre das normale PWM Signal von interesse.
Nun muss dieses PWM Signal mittels eines Tiefpassfilter 2.Ordnung in das Ursprungssignal gewandelt werden, also wieder in ein Sinus Signal.
Und genau bei der Berechnung / Bestimmung des Tiefpassfilters hänge ich.
Da ich diesen Filter später Analog realisieren würde, wird es kein diskreter Filter sondern ein analog Filter.
Im Hifi bereich wird ein LC Filter verwendet. Somit benötige ich eine Übertragungsfunktion G(s) für einen LC Filter.
Ich hoffe das meine Denkweise bis hierhin richtig ist.
Für die Berechung des Filters: (der Widerstand R wäre in diesem Fall die impedanz vom Lautsprecher, sagen wir 4 ohm)
Jetzt weis ich aber nicht genau ob das so stimmt.
Wenn ich einen LC Filter anwende, dann würde doch bei 20 hz das erzeugte neue Sinuns Signal verrerrungsärmer sein als wenn ich eins mit 20kHz über den Filter schiebe, oder?
Jehöher die frequenz des original Signals, desto höher werden die Oberschwindungen auf dem erzeugten Sinuns(THD oder Klirrfaktor). Oder liege ich das falsch?
LG Robert
| Beschreibung: |
| Das sind die Parameter für den Sinuns- Generator |
|
 Download |
| Dateiname: |
Parameter_Sinus_eingang.jpg |
| Dateigröße: |
97.52 KB |
| Heruntergeladen: |
614 mal |
| Beschreibung: |
| Das sind die Parameter für den Dreiecks- Generator. |
|
 Download |
| Dateiname: |
Parameter_Dreieck_eingang.jpg |
| Dateigröße: |
45.6 KB |
| Heruntergeladen: |
597 mal |
| Beschreibung: |
|
 Download |
| Dateiname: |
Class_D_PWM.jpg |
| Dateigröße: |
48.8 KB |
| Heruntergeladen: |
631 mal |
|
|
|
|
|
|
| Supertyp |

Forum-Fortgeschrittener
|
 |
Beiträge: 85
|
 |
|
 |
Anmeldedatum: 09.06.08
|
 |
|
 |
Wohnort: ---
|
 |
|
 |
Version: R2014a
|
 |
|
|
 |
|
Verfasst am: 24.03.2017, 09:34
Titel:
|
 |
Sind die 100 Mhz der korrekte Wert für das PWM Signal?
Ich spekuliere mal: Bei 100MHz PWM dürfte schon die Lautsprecherimpedanz genügen um das Signal zu glätten.
Nach einem Tiefpass und erst recht am Lautsprecher ist dein 20 khz Signal verschwinded klein gegen 20 Hz Signal. Um Oberschwingungen würde ich mir da keine Sorgen machen.
Was ist genau deine Frage?
|
|
|
|
| Gast |
|
 |
Beiträge: ---
|
 |
|
 |
Anmeldedatum: ---
|
 |
|
 |
Wohnort: ---
|
 |
|
 |
Version: ---
|
 |
|
|
 |
|
Verfasst am: 24.03.2017, 23:00
Titel:
|
 |
Danke für deine Antwort.
Die 100MHz sind bis jetzt erstmal nur ein Wert. Diese Abtastfrequenz sollte so hoch wie möglich sein. Zumindest so hoch wie es ein DSP oder ein FPGA schafft. Jehöher die Abtastfrequenz, desto besser die Auflösung. Die Dreiecksfrequenz kann ich doch beliebig wählen, oder gibt es da bestimmte Wertebereiche für dieses Signal?
Meine direkten Fragen zu diesem Thema sind,
ich möchte ich das PWM Signal wieder in das Ausgangssignal umwandeln mittels eines Filters. Da hänge ich gerade.
Würde sich der LC Filter mit dieser Formel richtig bestimmen lassen? Ich hatte diesen mal ausgerechnet, aber mein Signal wird bei >20Hz besser. Aber ich dächte das es genau umgedreht sein müsste. Zumindest habe ich es so noch im kopf das bei höherer Frequenz das ausgangssignal schlechter werden müsste oder?
LG Robert
|
|
|
|
| Epfi |

Forum-Meister
|
 |
Beiträge: 1.134
|
 |
|
 |
Anmeldedatum: 08.01.09
|
 |
|
 |
Wohnort: ---
|
 |
|
 |
Version: ---
|
 |
|
|
 |
|
Verfasst am: 25.03.2017, 18:02
Titel:
|
 |
| |
 |
|
Kleine Ergänzung: Du nimmst Deinen Lautsprecher gerade als rein ohmschen Widerstand an. Der Lautsprecher verhält sich aber eher Ohmsch-Induktiv. Der Strom vom Verstärker wird ja im Lautsprecher durch eine Spule geschickt, mit dem Ziel, ein Magnetfeld aufzubauen, das mit dem Permanentmagneten von der Membran wechselwirkt und dadurch die Membran in Bewegung versetzt.
Wenn Du ein LC-Filter hinter Deinen Verstärker packst, baust Du aus dem LR vom Lautsprecher und Deiner Ausgangskapazität also einen Schwingkreis. Entweder ist das R im Lautsprecher im Verhältnis zum Deines Lautsprechers so groß, dass die Dämpfung sehr groß ist oder das ist nicht der Fall und Du solltest zusehen, dass Du mit der Resonanzfrequenz an einem Punkt liegst, wo Du keine Probleme damit hast. Also weit weg von Deiner Nutzfrequenz und weit weg von Deiner Schaltfrequenz. Achtung: die Resonanzfrequenz und Dämpfung hängen noch vom angeschlossenen Lautsprecher ab. Wer lustig ist, kann auch noch bedenken, dass das Kabel noch mit einer Kapazität aufwartet (so etwa 50pF/m)...
Und 100MHz als Schaltfrequenz würde ich jetzt nicht unbedingt wählen, wenn Du keinen Ärger mit Antenne 3 - wir spielen die Musik, die vor 40 Jahren schon nicht gut war riskieren möchtest :-) Die Frequenz ist auch recht hoch angesetzt... Würde eher mal 500kHz anpeilen, evtl. auch noch ein bisschen höher.
Und zu guter Letzt: man kann sowas ganz hübsch mit LTSpice simulieren. Kostet nix und ist eigentlich recht einfach zu bedienen.
|
|
|
|
|
|
|
Einstellungen und Berechtigungen
|
|
Du kannst Beiträge in dieses Forum schreiben. Du kannst auf Beiträge in diesem Forum antworten. Du kannst deine Beiträge in diesem Forum nicht bearbeiten. Du kannst deine Beiträge in diesem Forum nicht löschen. Du kannst an Umfragen in diesem Forum nicht mitmachen. Du kannst Dateien in diesem Forum posten Du kannst Dateien in diesem Forum herunterladen
|
|
Impressum
| Nutzungsbedingungen
| Datenschutz
| FAQ
| RSS
Hosted by:
Copyright © 2007 - 2026
goMatlab.de | Dies ist keine offizielle Website der Firma The Mathworks
MATLAB, Simulink, Stateflow, Handle Graphics, Real-Time Workshop, SimBiology, SimHydraulics, SimEvents, and xPC TargetBox are registered trademarks and The MathWorks, the L-shaped membrane logo, and Embedded MATLAB are trademarks of The MathWorks, Inc.
|
|