|
|
| Samuel522 |

Forum-Anfänger
|
 |
Beiträge: 10
|
 |
|
 |
Anmeldedatum: 22.01.19
|
 |
|
 |
Wohnort: ---
|
 |
|
 |
Version: ---
|
 |
|
|
 |
|
Verfasst am: 27.01.2019, 15:21
Titel: Drehzahl-Messung
|
 |
| |
 |
|
Hallo zusammen,
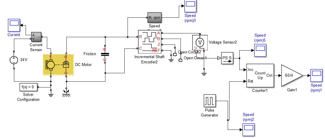
ich habe mit Hilfe von Simscape einen DC-Motor simuliert und die RPM mit Hilfe von einem Encoder ermittelt. Der Encoder generiert 4 Pulse pro Rev.. FÜR Decoding habe ich die fallenden Flanken von Port A gezählt mit Counter UP. und den Counter wird jede Sekunde (Zeitinterval) auf Null gesetzt mit Hilfe von Pulse Generation. Die Anzahl der Pulses pro Sekunde wird durch 4 (4 Pulses pro rev )geteil und multipliziert * 60 (von sec zu Minute).
nun zur meiner Frage, wie Kann ich den RPM kontinuierlich berechnen, sodass die RPM immer auf den gleichen Wert bleibt, solange die Spannung nicht verändert werden wird. Weil jede Sekunde wird es wieder auf null gesetzt (siehe RPM-Bild)? wenn ich den Zähler nicht jede Sekunde auf null setze dann wird er weiterzählen.
vieln Dank
| Beschreibung: |
|
 Download |
| Dateiname: |
RPM.PNG |
| Dateigröße: |
13.47 KB |
| Heruntergeladen: |
753 mal |
| Beschreibung: |
|
 Download |
| Dateiname: |
speed.PNG |
| Dateigröße: |
41.73 KB |
| Heruntergeladen: |
736 mal |
|
|
|
|
|
|
|
|
|
Einstellungen und Berechtigungen
|
|
Du kannst Beiträge in dieses Forum schreiben. Du kannst auf Beiträge in diesem Forum antworten. Du kannst deine Beiträge in diesem Forum nicht bearbeiten. Du kannst deine Beiträge in diesem Forum nicht löschen. Du kannst an Umfragen in diesem Forum nicht mitmachen. Du kannst Dateien in diesem Forum posten Du kannst Dateien in diesem Forum herunterladen
|
|
Impressum
| Nutzungsbedingungen
| Datenschutz
| FAQ
| RSS
Hosted by:
Copyright © 2007 - 2026
goMatlab.de | Dies ist keine offizielle Website der Firma The Mathworks
MATLAB, Simulink, Stateflow, Handle Graphics, Real-Time Workshop, SimBiology, SimHydraulics, SimEvents, and xPC TargetBox are registered trademarks and The MathWorks, the L-shaped membrane logo, and Embedded MATLAB are trademarks of The MathWorks, Inc.
|
|