|
|
|
einzelne Signale abschalten um Ausgang zu begrenzen |
|
| papiertigre |

Forum-Anfänger
|
 |
Beiträge: 26
|
 |
|
 |
Anmeldedatum: 23.11.11
|
 |
|
 |
Wohnort: ---
|
 |
|
 |
Version: R2011b
|
 |
|
|
 |
|
Verfasst am: 11.01.2012, 12:36
Titel: einzelne Signale abschalten um Ausgang zu begrenzen
|
 |
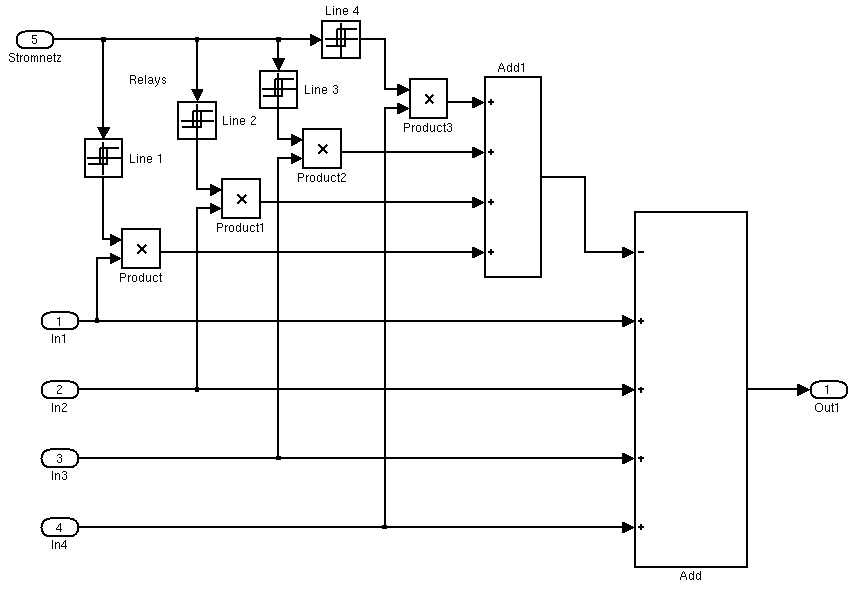
Ich habe 4 Autos die geladen werden oder nicht In1 bis In4. Out ist die Summe aller 4 Ladeplätze abzüglich den abgeschalteten Ladeplätzen.
Mein Stromnetz hat nur begrenzte Kraft und soll bei zuviel Belastung Ladeplätze abschalten.
Meine Idee im Anhang:
- 4 Relays, der erste löst bei dem Stromnetzwert 3 aus und sperrt Auto1, Relay2 bei Stromwert 5 und sperrt zusätzlich Auto2 usw.
Mein Problem ist nun, dass Relay1 nicht weiss, ob Auto1 überhaupt lädt. Relay1 müsste also ein Auto auswählen können, das gerade lädt und nicht immer Auto1.
Hat jemand eine Idee wie man das machen kann?
| Beschreibung: |
|
 Download |
| Dateiname: |
simu.mdl |
| Dateigröße: |
29.36 KB |
| Heruntergeladen: |
586 mal |
| Beschreibung: |
|
 Download |
| Dateiname: |
Bildschirmfoto 2012-01-11 um 11.32.14.png |
| Dateigröße: |
17.93 KB |
| Heruntergeladen: |
643 mal |
|
|
|
|
|
|
| papiertigre |
Themenstarter

Forum-Anfänger
|
 |
Beiträge: 26
|
 |
|
 |
Anmeldedatum: 23.11.11
|
 |
|
 |
Wohnort: ---
|
 |
|
 |
Version: R2011b
|
 |
|
|
 |
|
Verfasst am: 11.01.2012, 14:09
Titel:
|
 |
|
Anmerkung: ich möchte wissen, welcher Ladeplatz abgeschaltet wird, es reicht mir nicht zu wissen, dass einer aus ist.
|
|
|
|
| papiertigre |
Themenstarter

Forum-Anfänger
|
 |
Beiträge: 26
|
 |
|
 |
Anmeldedatum: 23.11.11
|
 |
|
 |
Wohnort: ---
|
 |
|
 |
Version: R2011b
|
 |
|
|
 |
|
Verfasst am: 13.01.2012, 12:07
Titel:
|
 |
Schade, hat niemand eine Idee? Hänge da gerade voll dran und komme einfach nicht weiter.
Vielleicht ist mein Ansatz mit den Relais ja auch unpraktisch und es wäre anders einfacher zu realisieren.
Ich bin für jeden Tipp dankbar.
|
|
|
|
|
|
|
Einstellungen und Berechtigungen
|
|
Du kannst Beiträge in dieses Forum schreiben. Du kannst auf Beiträge in diesem Forum antworten. Du kannst deine Beiträge in diesem Forum nicht bearbeiten. Du kannst deine Beiträge in diesem Forum nicht löschen. Du kannst an Umfragen in diesem Forum nicht mitmachen. Du kannst Dateien in diesem Forum posten Du kannst Dateien in diesem Forum herunterladen
|
|
Impressum
| Nutzungsbedingungen
| Datenschutz
| FAQ
| RSS
Hosted by:
Copyright © 2007 - 2026
goMatlab.de | Dies ist keine offizielle Website der Firma The Mathworks
MATLAB, Simulink, Stateflow, Handle Graphics, Real-Time Workshop, SimBiology, SimHydraulics, SimEvents, and xPC TargetBox are registered trademarks and The MathWorks, the L-shaped membrane logo, and Embedded MATLAB are trademarks of The MathWorks, Inc.
|
|