|
|
|
Embedded Matlab - Übergabeparameter - DFT |
|
| Holzi |

Forum-Anfänger
|
 |
Beiträge: 23
|
 |
|
 |
Anmeldedatum: 10.02.10
|
 |
|
 |
Wohnort: ---
|
 |
|
 |
Version: ---
|
 |
|
|
 |
|
Verfasst am: 24.02.2010, 12:49
Titel: Embedded Matlab - Übergabeparameter - DFT
|
 |
Hi ich habe vor einen Sinus zu generieren und diesen abzutasten. Ich generiere mir den Sinus mit Hilfe einer Sinus Wave und in dem Embedded Matlab Funktionsblock habe ich vor mein Signal, dass ca mit 2kHz gespeist wird, 8 Samples daraus zu gewinnen. Den Sinus einfach weiterzuleiten durch den Funktionsblock ist kein Problem.
Jedoch aus dem Signal, darauf 8 diskrete Werte zu machen, bekomme ich nicht hin.
Ich hoffe ihr habt einen Tipp!!!!!
| Beschreibung: |
|
 Download |
| Dateiname: |
goMatlab.jpg |
| Dateigröße: |
58.71 KB |
| Heruntergeladen: |
990 mal |
| Beschreibung: |
|
 Download |
| Dateiname: |
dft.mdl |
| Dateigröße: |
32.76 KB |
| Heruntergeladen: |
821 mal |
|
|
|
|
|
|
| Strauße |

Forum-Fortgeschrittener
|
 |
Beiträge: 57
|
 |
|
 |
Anmeldedatum: 07.11.08
|
 |
|
 |
Wohnort: ---
|
 |
|
 |
Version: ---
|
 |
|
|
 |
|
Verfasst am: 24.02.2010, 15:58
Titel:
|
 |
Das Problem ist, dass es kein
gibt. Der Input der Embedded Matlab function ist zu jedem Zeitschritt ein skalarer wert. Du musst also den Input irgendwie Buffern und dann die einzelnen Punkte raussuchen.
Da hat mir einer auf nen Thread von mir schon mal ne Lösung geschickt, die findeste bestimmt.
Das kriegst Du schon hin.
Hab nur noch nicht so ganz verstanden, was Du eigentlich machen willst. Du möchstes das Signal diskretisieren? Gibts dafür nicht bessere Möglichkeiten?
Grüsse
|
|
|
|
| Holzi |
Themenstarter

Forum-Anfänger
|
 |
Beiträge: 23
|
 |
|
 |
Anmeldedatum: 10.02.10
|
 |
|
 |
Wohnort: ---
|
 |
|
 |
Version: ---
|
 |
|
|
 |
|
Verfasst am: 25.02.2010, 09:51
Titel:
|
 |
hehe danke für deinen Optimismus
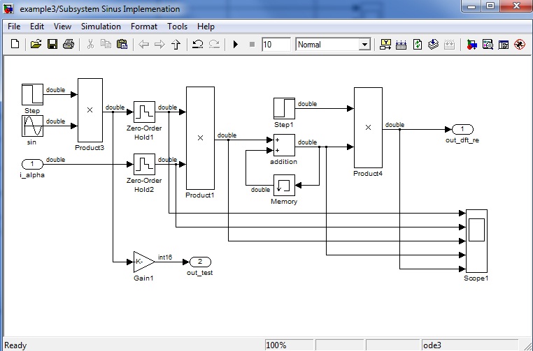
ich hab den Code bisher. ich generiere mir je einen 2 kHz Sinus und einen 2 kHz Cosinus mit 8 Abtastwerten pro Periode. Das funktioniert auch alles so einwandfrei.. jedoch benötige ich 8 Samples meines Sinus den ich vorne einspeise bzw übergeben bekomme.
Mir ist einfach nicht klar wie ich den Übergabeparameter in 8 Samples aufteile.
| Beschreibung: |
|
 Download |
| Dateiname: |
dft.mdl |
| Dateigröße: |
36.21 KB |
| Heruntergeladen: |
902 mal |
|
|
|
|
| Holzi |
Themenstarter

Forum-Anfänger
|
 |
Beiträge: 23
|
 |
|
 |
Anmeldedatum: 10.02.10
|
 |
|
 |
Wohnort: ---
|
 |
|
 |
Version: ---
|
 |
|
|
 |
|
Verfasst am: 25.02.2010, 17:19
Titel:
|
 |
| |
 |
|
Hallo,
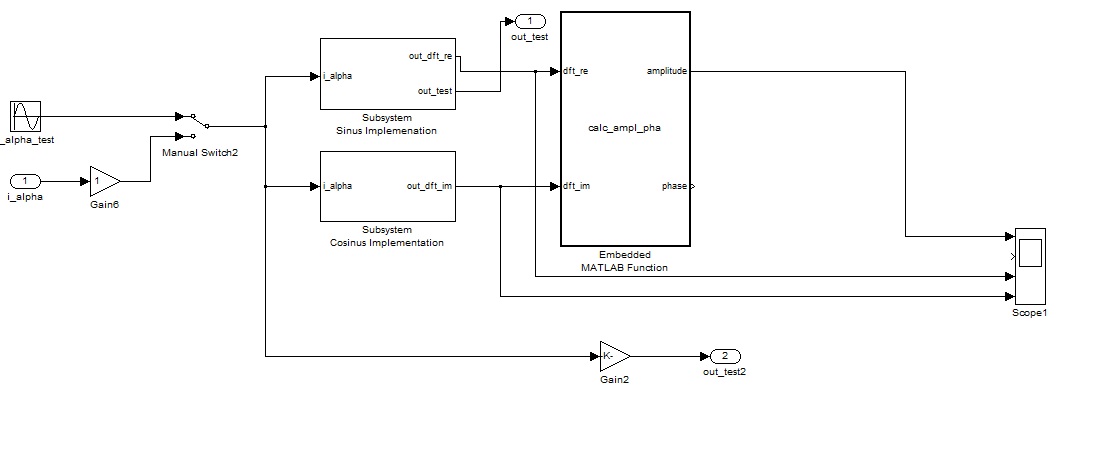
ich habe jetzt komplett umstrukturiert und es funktioniert. Zumindenst in Matlab/Simulink. Hier meine Modell Dateien und 2 Screenshots.
Alles lässt sich wunderbar auf dem Scope darstellen. Habe im oberen Subsystem auch ein Scope eingebaut, indem man auch alles gut sehen kann.
JETZT habe ich aber versucht ein externes Oszilloskop anzuschließen!!
Was sehe ich? Nix..
Falls ihr euch hoffentlich ein wenig damit auseinander setzt habe ich in dem Subsystem versucht 2 Signale zu multiplizieren, damit ich am pro Subsystem einmal ein Real Teil und Imaginärteil habe.. aber das is erstmal nebensache.. ich bekomme einfach kein Signal auf mein Oszi obwohl ich ja mit dem Scope alles schöne sehe.. Der Wert pendelt sich bei ca 70 ein.. bekomme jedoch dies auf meinem Oszilloskop nicht zu sehen..
ich hoffe es kann mir jemand helfen..
| Beschreibung: |
|
 Download |
| Dateiname: |
goMatlab1.jpg |
| Dateigröße: |
79.75 KB |
| Heruntergeladen: |
981 mal |
| Beschreibung: |
|
 Download |
| Dateiname: |
goMatlab.jpg |
| Dateigröße: |
45.54 KB |
| Heruntergeladen: |
996 mal |
| Beschreibung: |
|
 Download |
| Dateiname: |
dft.mdl |
| Dateigröße: |
52.08 KB |
| Heruntergeladen: |
732 mal |
|
|
|
|
| Holzi |
Themenstarter

Forum-Anfänger
|
 |
Beiträge: 23
|
 |
|
 |
Anmeldedatum: 10.02.10
|
 |
|
 |
Wohnort: ---
|
 |
|
 |
Version: ---
|
 |
|
|
 |
|
Verfasst am: 27.02.2010, 16:07
Titel:
|
 |
also mein Problem sehe ich darin, dass das Signal am Ausgang für eine bestimmte Zeit zu Beginn auf 0 liegt und erst ab einer bestimmten Zeit, in meinem Beispiel 0.08s, ihren maximalen Wert erreicht.
Wie kann ich also erst ab 0.08 sec mein Signal, mit dem maximal erreichtem Wert, ausgeben? Sprich evtl. die Zeit verzögern?!
|
|
|
|
|
|
|
Einstellungen und Berechtigungen
|
|
Du kannst Beiträge in dieses Forum schreiben. Du kannst auf Beiträge in diesem Forum antworten. Du kannst deine Beiträge in diesem Forum nicht bearbeiten. Du kannst deine Beiträge in diesem Forum nicht löschen. Du kannst an Umfragen in diesem Forum nicht mitmachen. Du kannst Dateien in diesem Forum posten Du kannst Dateien in diesem Forum herunterladen
|
|
Impressum
| Nutzungsbedingungen
| Datenschutz
| FAQ
| RSS
Hosted by:
Copyright © 2007 - 2026
goMatlab.de | Dies ist keine offizielle Website der Firma The Mathworks
MATLAB, Simulink, Stateflow, Handle Graphics, Real-Time Workshop, SimBiology, SimHydraulics, SimEvents, and xPC TargetBox are registered trademarks and The MathWorks, the L-shaped membrane logo, and Embedded MATLAB are trademarks of The MathWorks, Inc.
|
|