|
|
|
Ergebnis quadratische Gleichung graphisch darstellen |
|
| jbler |

Forum-Newbie
|
 |
Beiträge: 1
|
 |
|
 |
Anmeldedatum: 05.05.15
|
 |
|
 |
Wohnort: Deutschland
|
 |
|
 |
Version: ---
|
 |
|
|
 |
|
Verfasst am: 05.05.2015, 23:24
Titel: Ergebnis quadratische Gleichung graphisch darstellen
|
 |
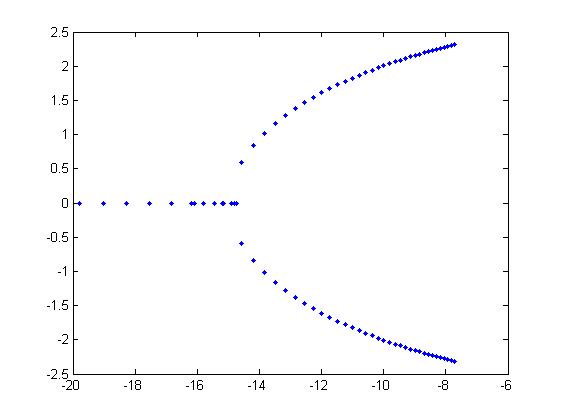
Ich habe eine quadratische Gleichung, welche komplexe Lösungen besitzt.
Diese möchte ich graphisch als Funktion darstellen und nicht nur als Messdatenvektor (dies ist mein aktueller Stand).
Hiermit möchte ich den Verlauf der Polstellen über die Geschwindigkeit darstellen. Ich kann den Verlauf über die Punkte darstellen, jedoch nicht als Verbundene Linien (Vergleich WOK), sodass auch nicht die Laufrichtung ersichtlich ist. Könnt ihr mir helfen?
| Beschreibung: |
|
 Download |
| Dateiname: |
untitled.jpg |
| Dateigröße: |
15.71 KB |
| Heruntergeladen: |
613 mal |
|
|
|
|
|
|
|
|
|
Einstellungen und Berechtigungen
|
|
Du kannst Beiträge in dieses Forum schreiben. Du kannst auf Beiträge in diesem Forum antworten. Du kannst deine Beiträge in diesem Forum nicht bearbeiten. Du kannst deine Beiträge in diesem Forum nicht löschen. Du kannst an Umfragen in diesem Forum nicht mitmachen. Du kannst Dateien in diesem Forum posten Du kannst Dateien in diesem Forum herunterladen
|
|
Impressum
| Nutzungsbedingungen
| Datenschutz
| FAQ
| RSS
Hosted by:
Copyright © 2007 - 2026
goMatlab.de | Dies ist keine offizielle Website der Firma The Mathworks
MATLAB, Simulink, Stateflow, Handle Graphics, Real-Time Workshop, SimBiology, SimHydraulics, SimEvents, and xPC TargetBox are registered trademarks and The MathWorks, the L-shaped membrane logo, and Embedded MATLAB are trademarks of The MathWorks, Inc.
|
|