|
|
|
Funktion für gegebene Messpunkte gesucht |
|
| philip331 |

Forum-Anfänger
|
 |
Beiträge: 18
|
 |
|
 |
Anmeldedatum: 26.08.15
|
 |
|
 |
Wohnort: ---
|
 |
|
 |
Version: R2015b
|
 |
|
|
 |
|
Verfasst am: 27.10.2016, 15:03
Titel: Funktion für gegebene Messpunkte gesucht
|
 |
Hallo zusammen ,
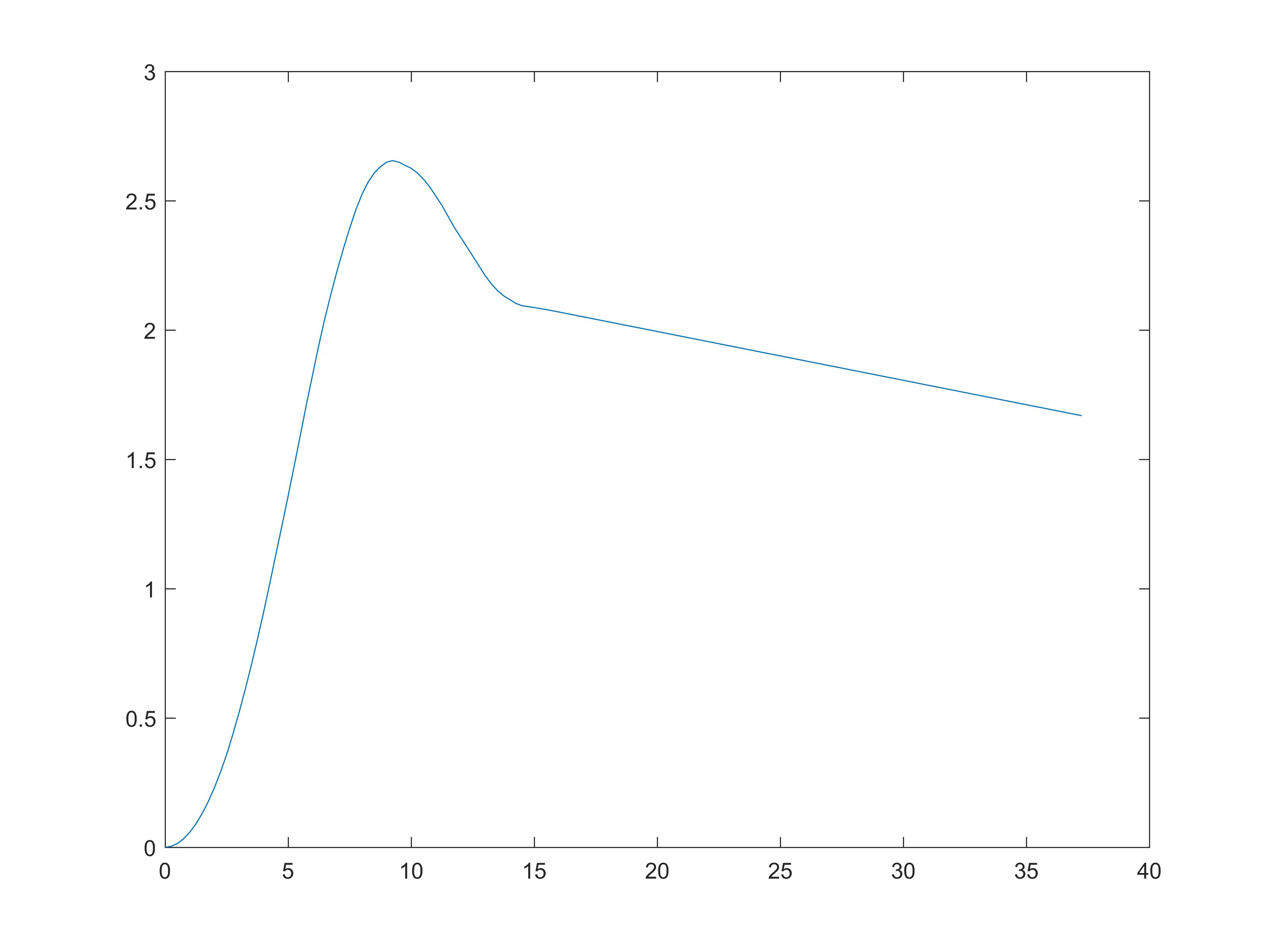
ich bräuchte eure Hilfe, da ich gerade nicht weiter weiß. Von einem Sensor habe ich Messpunkte aufgenommen, aus welchen ich eine Funktionsgleichung bestimmen möchte. Die Kurven sehen wie in Bild1&2 zu sehen meist gleich aus. Die Funktion hat folgende Kriterien zu erfüllen :
1. Verläuft durch P(0|0) mit Steigung=0;
2. folgt ein WP
3. folgt ein HP
4. folgt ein WP
5. konvergiert gegen 0
Wie in Bild 2 zu sehen, ist auch ein Plateau, also sehr breiter HP, möglich. Was zusätzlich noch gut wäre, wenn ich bereits vorab die Koeffizienten ungefähr berechnen könnte, um den Solver Startwerte&Grenzen vorzugeben um die Aktion in die richtige Richtung zu lenken.
Ich bin über jeden Hinweis sehr dankbar!!!
Liebe Grüße,
Philip
| Beschreibung: |
|
 Download |
| Dateiname: |
Kurve2.jpg |
| Dateigröße: |
184.13 KB |
| Heruntergeladen: |
679 mal |
| Beschreibung: |
|
 Download |
| Dateiname: |
Kurve1.jpg |
| Dateigröße: |
178.25 KB |
| Heruntergeladen: |
653 mal |
|
|
|
|
|
|
| helmat |

Forum-Fortgeschrittener
|
 |
Beiträge: 92
|
 |
|
 |
Anmeldedatum: 18.12.11
|
 |
|
 |
Wohnort: ---
|
 |
|
 |
Version: R2020a
|
 |
|
|
 |
|
Verfasst am: 27.10.2016, 23:38
Titel:
|
 |
Hallo Philip,
versuch mal eine nichlineare Regession mit
y=a*(x^b)*e^(cx)
für c<0 und b>1.
_________________
Herzliche Grüße
helmat
p.s.
Hard work beats talent if talent doesn't work hard.
|
|
|
|
|
|
|
Einstellungen und Berechtigungen
|
|
Du kannst Beiträge in dieses Forum schreiben. Du kannst auf Beiträge in diesem Forum antworten. Du kannst deine Beiträge in diesem Forum nicht bearbeiten. Du kannst deine Beiträge in diesem Forum nicht löschen. Du kannst an Umfragen in diesem Forum nicht mitmachen. Du kannst Dateien in diesem Forum posten Du kannst Dateien in diesem Forum herunterladen
|
|
Impressum
| Nutzungsbedingungen
| Datenschutz
| FAQ
| RSS
Hosted by:
Copyright © 2007 - 2026
goMatlab.de | Dies ist keine offizielle Website der Firma The Mathworks
MATLAB, Simulink, Stateflow, Handle Graphics, Real-Time Workshop, SimBiology, SimHydraulics, SimEvents, and xPC TargetBox are registered trademarks and The MathWorks, the L-shaped membrane logo, and Embedded MATLAB are trademarks of The MathWorks, Inc.
|
|