|
|
|
Hüllkurve - Dämpfung kompensieren |
|
| upt0zer0 |

Forum-Century
|
 |
Beiträge: 107
|
 |
|
 |
Anmeldedatum: 10.07.12
|
 |
|
 |
Wohnort: ---
|
 |
|
 |
Version: ---
|
 |
|
|
 |
|
Verfasst am: 29.06.2015, 10:39
Titel: Hüllkurve - Dämpfung kompensieren
|
 |
| |
 |
|
Hallo Leute,
ich versuche gerade aus einem gegebenen Signal die Dämpfung zu kompensieren... wenn das denn überhaupt geht.
Ich habe eine gedämpfte Sinusschwingung. Vergleichbar mit der im Anhang, nur das sie nicht symmetrisch ist.
Rein von der Überlegung her: Habe ich eine e-Fkt z.B. e^-x und multipliziere diese mit e^x dann habe ich ja eine Gerade.
Wenn ich jetzt also die Hüllkurve von meiner Sinusschwingung bestimme und dann wie oben beschrieben mit der an der y-Achse gespiegelten Kurve multipliziere, müsste ich doch damit was erreichen können oder?
Jetzt habe ich folgendes Problem:
Ich bestimme die Hüllkurve mit abs(hilbert(y)) wobei y mein Signal darstellt. Wenn ich das dann plotte sieht das auch sehr gut aus. Aber es ist lediglich der obere Teil der Kurve eingefasst. Bei einer symmetrischen Schwingung wäre das kein Problem, aber bei einer unsymmetrischen brauche ich doch die komplette Einhüllende, also oben und unten (so wie im Bild die blauen Kurven). Wie bekomme ich das hin?
Also einmal funktioniert das überhaupt so wie ich mir das überlegt habe oder habe ich einen Denkfehler drin und zum anderen, wie bekomme ich das hin, dass das ordentlich funktioniert?
| Beschreibung: |
|
 Download |
| Dateiname: |
sinus.png |
| Dateigröße: |
9.25 KB |
| Heruntergeladen: |
754 mal |
|
|
|
|
|
|
| upt0zer0 |
Themenstarter

Forum-Century
|
 |
Beiträge: 107
|
 |
|
 |
Anmeldedatum: 10.07.12
|
 |
|
 |
Wohnort: ---
|
 |
|
 |
Version: ---
|
 |
|
|
 |
|
Verfasst am: 02.07.2015, 09:54
Titel:
|
 |
Ok ich denke Thema 1 hat sich erledigt.
Vielleicht kann mir jemand hiermit weiterhelfen:
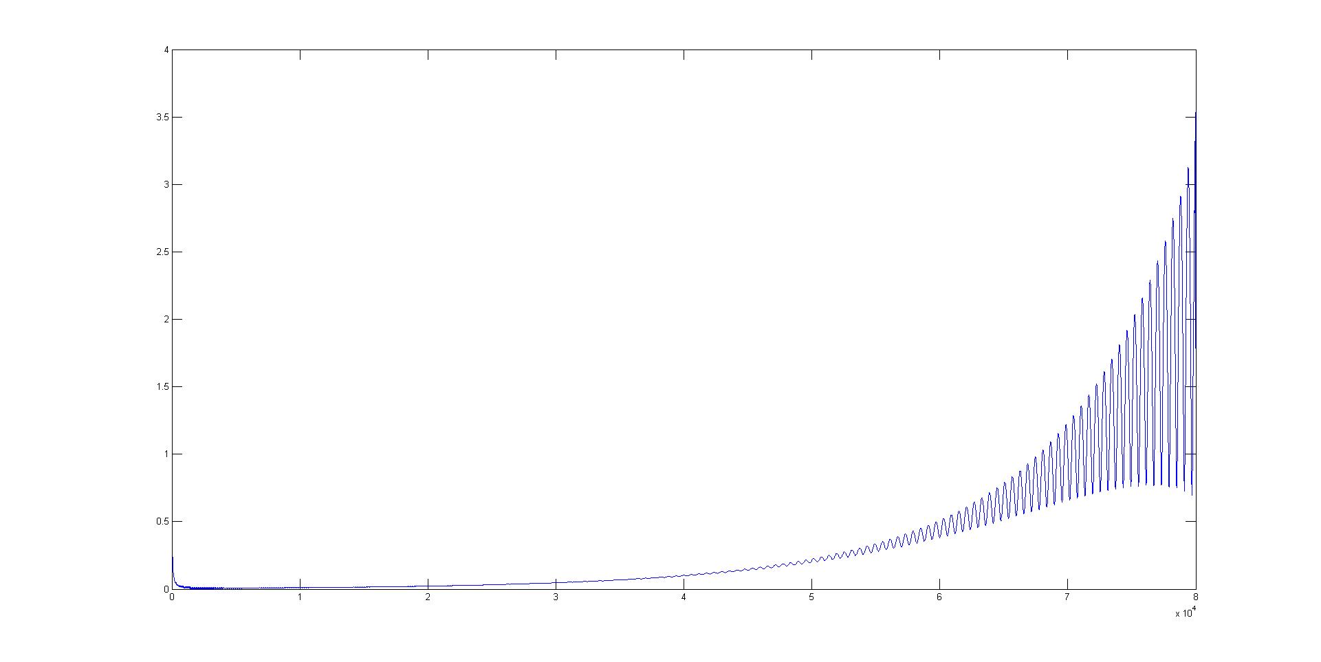
Ich bilde die Hüllkurve nach wie vor mit abs(hilbert(y)). Jetzt habe ich aber 2 überlagerte Sinuswellen -> siehe Bild
Bilde ich jetzt die Hüllkurve ist sie nicht schön glatt sondern gezackt... er springt zwischen den Maxima hinterher. (Bild)
gibt es eine Möglichkeit das er mir eine richtige Hüllkurve macht? Klar könnte ich einfach von der Hüllkurve die Maxima nehmen, manuell inerpolieren und hätte was brauchbares, aber das muss doch auch einfacher gehen oder?
Grüße
| Beschreibung: |
|
 Download |
| Dateiname: |
bild2.jpg |
| Dateigröße: |
69.08 KB |
| Heruntergeladen: |
740 mal |
| Beschreibung: |
|
 Download |
| Dateiname: |
bild.jpg |
| Dateigröße: |
79.53 KB |
| Heruntergeladen: |
769 mal |
|
|
|
|
|
|
|
Einstellungen und Berechtigungen
|
|
Du kannst Beiträge in dieses Forum schreiben. Du kannst auf Beiträge in diesem Forum antworten. Du kannst deine Beiträge in diesem Forum nicht bearbeiten. Du kannst deine Beiträge in diesem Forum nicht löschen. Du kannst an Umfragen in diesem Forum nicht mitmachen. Du kannst Dateien in diesem Forum posten Du kannst Dateien in diesem Forum herunterladen
|
|
Impressum
| Nutzungsbedingungen
| Datenschutz
| FAQ
| RSS
Hosted by:
Copyright © 2007 - 2026
goMatlab.de | Dies ist keine offizielle Website der Firma The Mathworks
MATLAB, Simulink, Stateflow, Handle Graphics, Real-Time Workshop, SimBiology, SimHydraulics, SimEvents, and xPC TargetBox are registered trademarks and The MathWorks, the L-shaped membrane logo, and Embedded MATLAB are trademarks of The MathWorks, Inc.
|
|