|
|
| Mohamed |

Forum-Newbie
|
 |
Beiträge: 4
|
 |
|
 |
Anmeldedatum: 19.08.15
|
 |
|
 |
Wohnort: ---
|
 |
|
 |
Version: ---
|
 |
|
|
 |
|
Verfasst am: 19.08.2015, 14:51
Titel: ich bitte um Hilfe
|
 |
Hallo zusammen:
Ich hab nen problem. Ich bin neu bei Matlab bzw. Simululink.
Ich möchte die Magnet ventil direkt für ein Ottomotor durch Simulink ansteuern. Bin mir aber nicht genau sicher wie das geht. Ich wähle aus der Bib den Analog output button aus und programiere ihn auf dem richtigen Output chanel. Wie funktioniert das dann? Muss ich dazu noch was programieren. Wie kann ich die einzelnen Ventilöffnungen anstuern?
was soll ich zuerst machen ?
die Ansterung der ventil brauch ich der Treiber MCP1407 auf jeden Falls, der zu 6 A spitzenstrom liefern kann, verwendet. dieser ist notwendig um den Mosfest, welcher als schalter dient
Vielen dank
| Beschreibung: |
|
 Download |
| Dateiname: |
ventil.PNG |
| Dateigröße: |
58.64 KB |
| Heruntergeladen: |
638 mal |
|
|
|
|
|
|
| Winkow |

Moderator
|
 |
Beiträge: 3.842
|
 |
|
 |
Anmeldedatum: 04.11.11
|
 |
|
 |
Wohnort: Dresden
|
 |
|
 |
Version: R2014a 2015a
|
 |
|
|
 |
|
Verfasst am: 19.08.2015, 15:01
Titel:
|
 |
es wäre nett wenn du in zukunft aussagekräftigere titel als "ich bitte um hilfe" wählst.
danke und grüße
winkow
_________________
richtig Fragen
|
|
|
|
| Epfi |

Forum-Meister
|
 |
Beiträge: 1.134
|
 |
|
 |
Anmeldedatum: 08.01.09
|
 |
|
 |
Wohnort: ---
|
 |
|
 |
Version: ---
|
 |
|
|
 |
|
Verfasst am: 19.08.2015, 19:54
Titel:
|
 |
| |
 |
|
Es wäre wirklich sehr hilfreich, wenn Du noch so ungefähr was zu Deiner Hardware sagen könntest. Auf was für einem Controller/Plattform soll Dein Programm hinterher laufen? Wie kommt es aus Simulink da hin? Musst Du Simulink dafür benutzen?
Der MCP1407 ist einfach nur ein MOSFET-Treiber. Der sorgt nur dafür, dass Dein MOSFETs ein- und ausgeschaltet wird und benötigt dafür ein Schaltsignal. Er nimmt also nicht einen Strom oder eine Spannung in einem bestimmten Bereich an und verstärkt die dann irgendwie, sondern Du musst da eine Folge von An-Aus-An-Aus-An-Aus-... hinschicken, damit der Strom rauskommt, den Du haben willst. Im einfachsten Fall kann man auch nur ein An oder Aus draufgeben, dann fließt halt entweder gar kein Strom oder es stellt sich irgendein Strom ein, der Deinen MOSFET und deine Ventile ggf. zerstört. Das kann man aber recht einfach ausprobieren...
Aus dieser Natur heraus ist es entsprechend auch eher sinnvoll, einen Digital-Ausgang zu benutzen und nicht einen Analog-Ausgang (außer man benutzt das etwas verdrehte Vokabular der Arduionos).
|
|
|
|
| Mohamed |
Themenstarter

Forum-Newbie
|
 |
Beiträge: 4
|
 |
|
 |
Anmeldedatum: 19.08.15
|
 |
|
 |
Wohnort: ---
|
 |
|
 |
Version: ---
|
 |
|
|
 |
|
Verfasst am: 19.08.2015, 21:59
Titel: hallo Zusammen
|
 |
zuerst danke für Ihre Antwort.
ich möchte die Einspritzventil mit Simulink Steuern.
ich habe das Microkontroller (STM32F4), MCP1407 und der Mosfit csd88537.
auf jeden falls brauche ich eine canale im Digital Output und ein PWM Signal denke ich auch ?
mit Simulink kann ich nicht gut damit arbeiten
| Beschreibung: |
|
 Download |
| Dateiname: |
fff.PNG |
| Dateigröße: |
56.5 KB |
| Heruntergeladen: |
586 mal |
| Beschreibung: |
|
 Download |
| Dateiname: |
kkkk.PNG |
| Dateigröße: |
20.27 KB |
| Heruntergeladen: |
591 mal |
|
|
|
|
| Epfi |

Forum-Meister
|
 |
Beiträge: 1.134
|
 |
|
 |
Anmeldedatum: 08.01.09
|
 |
|
 |
Wohnort: ---
|
 |
|
 |
Version: ---
|
 |
|
|
 |
|
Verfasst am: 19.08.2015, 22:26
Titel:
|
 |
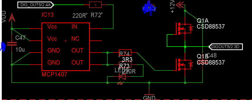
PWM brauchst Du dann, wenn Du nicht einfach "nur an" oder "nur aus" schalten kannst sondern eine bestimmte Spannung einstellen willst oder vielleicht sogar einen Strom regeln musst. In dem Fall musst Du einen PWM-Block finden. Und da Du ja anscheinend schon ein fest verdrahtetes Layout hast, musst Du auch noch das Glück haben, dass der Ausgangspin vom Controller (DIG_OUT5/2.4A), der auf den Eingang vom Treiber führt, mit dem PWM-Teil von deinem Controller verbunden ist.
Musst Du den Controller unbedingt mit Simulink programmieren? Für so einfache Dinge könnte es einfacher sein, wenn Du das in C machst.
PS: die Verbindung nach DIGOUT5/2.3D verstehe ich nicht. Und generell ist die Schaltung so ein bisschen gefährlich, weil Du nen Kurzschluss machst, wenn beide MOSFETs durchschalten...
|
|
|
|
| Mohamed |
Themenstarter

Forum-Newbie
|
 |
Beiträge: 4
|
 |
|
 |
Anmeldedatum: 19.08.15
|
 |
|
 |
Wohnort: ---
|
 |
|
 |
Version: ---
|
 |
|
|
 |
|
Verfasst am: 20.08.2015, 08:36
Titel: hallo Zusammen
|
 |
danke für die Antwort
ja ich muss das leider mit Simulink programmieren.
STM32F4 ist mit MCP1407 durch DIG_OUT5/2.4A verbunden und die MOSFET ist auch mit der Ventil durch die DIGOUT5/2.3D verbunden plus die Masse
die Hardware ist schon fertig und alles in Ordnung jetzt will ich nur wissen welche genau schritte, die ich machen muss um die ventil zu steuern
die Ventil will ich nur einfach an und aus schalten mehr nicht?
wenn ich die Software im STM32F4 habe und die Ventil mit GND und 12 V versorgt habe dann sollt das aus und an geht
mehr will ich nicht
MOSFESTS
| Beschreibung: |
|
 Download |
| Dateiname: |
kkkk.PNG |
| Dateigröße: |
20.92 KB |
| Heruntergeladen: |
583 mal |
|
|
|
|
| Epfi |

Forum-Meister
|
 |
Beiträge: 1.134
|
 |
|
 |
Anmeldedatum: 08.01.09
|
 |
|
 |
Wohnort: ---
|
 |
|
 |
Version: ---
|
 |
|
|
 |
|
Verfasst am: 20.08.2015, 09:10
Titel:
|
 |
| |
 |
|
Ein eindeutiger, ordentlicher, lesbarer Schaltplan, auf dem *alle* relevanten Ein-/Ausgänge des Controllers sichtbar sind und auch der Connector, an dem Du das Ventil anschließt, wäre ganz hilfreich. So ganz steig ich da noch nicht durch, weil sich der Aufbau ja irgendwie mittendrin mal verändert hat. Und Du musst auch vorher wissen, was Du mit dem Ventil tun musst, damit es auf und zu geht. Sowas steht im Datenblatt. Das muss man lesen.
So lange Du nicht in der Lage bist, das Ventil "von Hand", sprich mit einem Netzteil oder ähnlichem auf und zu zu machen, brauchst Du Dir um Simulink keine Gedanken machen. Und so lange Du nicht mit mit einer Blink-LED und danach mit einem Widerstand am Ausgang getestet hast, wie und ob Deine Hardware funktioniert und wie und ob Du mit Simulink die MOSFETs schalten kannst, solltest Du auch das Ventil nicht anschließen. Außer Du hast einen ganzen Karton davon.
Kurz: Bevor Du mit Simulink das Ventil steuerst, musst Du erst mal wissen, was Du überhaupt tun willst. Und das kannst glaube ich nur Du selbst rausfinden.
|
|
|
|
|
|
|
Einstellungen und Berechtigungen
|
|
Du kannst Beiträge in dieses Forum schreiben. Du kannst auf Beiträge in diesem Forum antworten. Du kannst deine Beiträge in diesem Forum nicht bearbeiten. Du kannst deine Beiträge in diesem Forum nicht löschen. Du kannst an Umfragen in diesem Forum nicht mitmachen. Du kannst Dateien in diesem Forum posten Du kannst Dateien in diesem Forum herunterladen
|
|
Impressum
| Nutzungsbedingungen
| Datenschutz
| FAQ
| RSS
Hosted by:
Copyright © 2007 - 2026
goMatlab.de | Dies ist keine offizielle Website der Firma The Mathworks
MATLAB, Simulink, Stateflow, Handle Graphics, Real-Time Workshop, SimBiology, SimHydraulics, SimEvents, and xPC TargetBox are registered trademarks and The MathWorks, the L-shaped membrane logo, and Embedded MATLAB are trademarks of The MathWorks, Inc.
|
|