|
|
|
Instrument control toolbox |
|
| Eric |
Gast
|
 |
Beiträge: ---
|
 |
|
 |
Anmeldedatum: ---
|
 |
|
 |
Wohnort: ---
|
 |
|
 |
Version: ---
|
 |
|
|
 |
|
Verfasst am: 23.06.2009, 09:21
Titel: Instrument control toolbox
|
 |
Hallo,
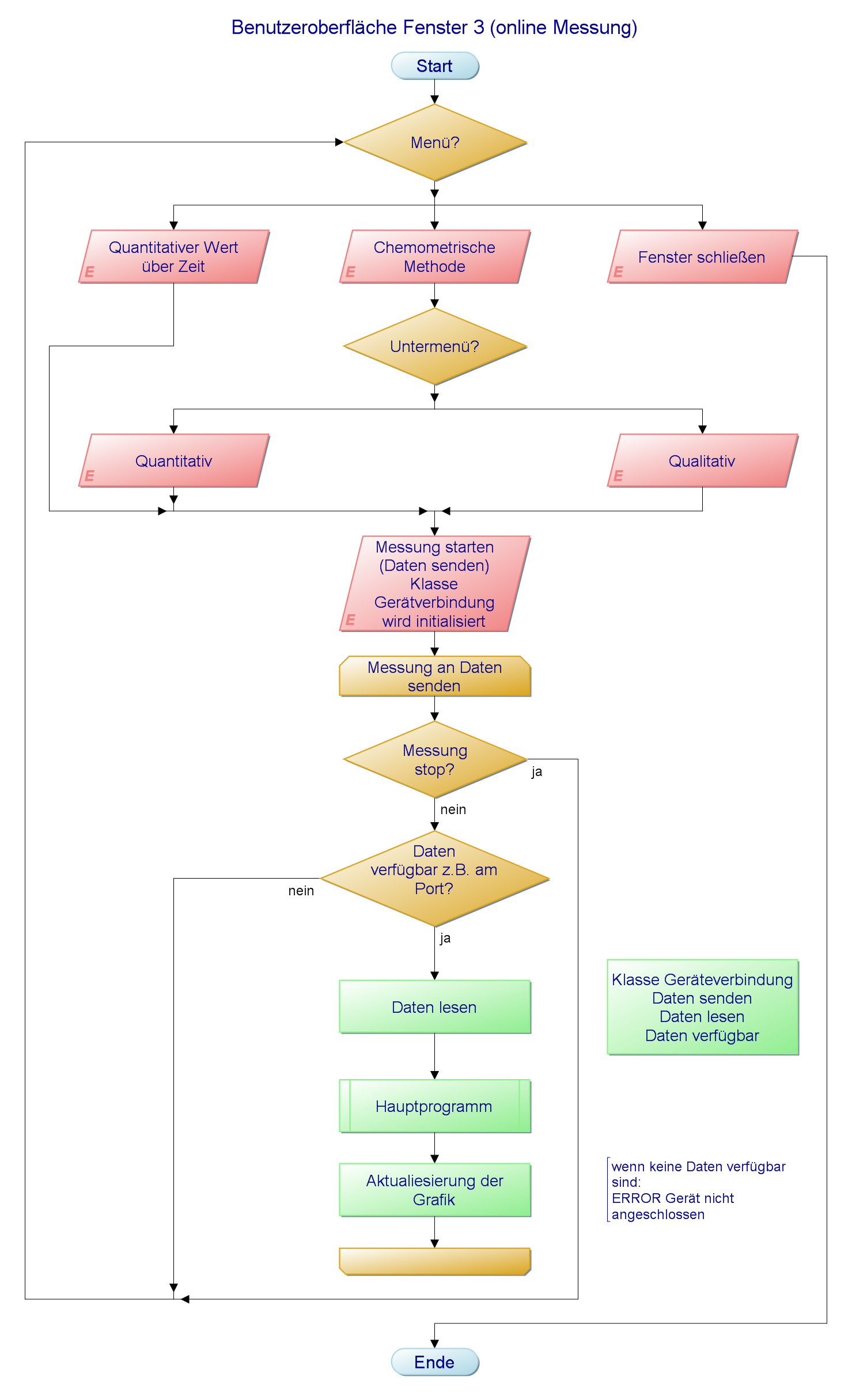
ich bin grad daran ein Programmablaufplan für ne Auswertesoftware zu erstellen da gibt es auch en Teil wo man kontinuirlich Werte aus einem Spektrometer bekommt. im Anhang hab ich ma ein Bild von meinem programmablaufplan, da ich die Instrument control toolbox noch nicht besitze kann ich es leider nicht ausprobieren. wollte nur wissen ob ich das wie im bild gezeigt grundsätzlich so umsetzen lässt.
wollt das sozusagen in ner while schleife realisieren (Messung an Daten senden ) konstruktor der klasse geräteverbindung wird initialisiert z. B. Ip-adresse, port und die klasse stellt mir dann die methoden bereit daten senden, verfügbar usw.
danke schon ma
| Beschreibung: |
|
 Download |
| Dateiname: |
Fenster 3 (online Messung).png |
| Dateigröße: |
339.18 KB |
| Heruntergeladen: |
1249 mal |
|
|
|
|
|
|
|
|
|
Einstellungen und Berechtigungen
|
|
Du kannst Beiträge in dieses Forum schreiben. Du kannst auf Beiträge in diesem Forum antworten. Du kannst deine Beiträge in diesem Forum nicht bearbeiten. Du kannst deine Beiträge in diesem Forum nicht löschen. Du kannst an Umfragen in diesem Forum nicht mitmachen. Du kannst Dateien in diesem Forum posten Du kannst Dateien in diesem Forum herunterladen
|
|
Impressum
| Nutzungsbedingungen
| Datenschutz
| FAQ
| RSS
Hosted by:
Copyright © 2007 - 2026
goMatlab.de | Dies ist keine offizielle Website der Firma The Mathworks
MATLAB, Simulink, Stateflow, Handle Graphics, Real-Time Workshop, SimBiology, SimHydraulics, SimEvents, and xPC TargetBox are registered trademarks and The MathWorks, the L-shaped membrane logo, and Embedded MATLAB are trademarks of The MathWorks, Inc.
|
|