WICHTIG: Der Betrieb von goMatlab.de wird privat finanziert fortgesetzt. - Mehr Infos...

Mein MATLAB Forum - goMatlab.de

Mein MATLAB Forum

 
Gast > Registrieren       Autologin?   

Partner:




Forum
      Option
[Erweitert]
  • Diese Seite per Mail weiterempfehlen
     


Gehe zu:  
Neues Thema eröffnen Neue Antwort erstellen

Konfidenzintervall in Normalverteilung einzeichnen

 

Sirdar
Forum-Anfänger

Forum-Anfänger


Beiträge: 10
Anmeldedatum: 26.04.21
Wohnort: ---
Version: ---
     Beitrag Verfasst am: 07.08.2021, 16:19     Titel: Konfidenzintervall in Normalverteilung einzeichnen
  Antworten mit Zitat      
Sehr geehrtes Forum,

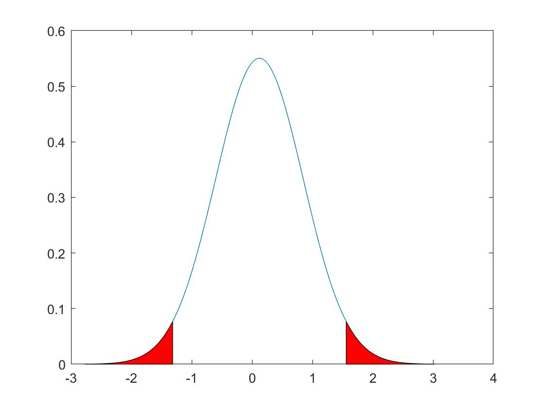
ich habe Problem mit den richtigen Befehlen für das Einzeichnen eines Konfidenzintervalls in eine Normalverteilung über selbst ermittelte Messdaten. Ich habe mir aus meinen Messdaten (schwankende Anzahl <100.000 Messwerte) den Mittelwert, die Standardabweichung sowie die Konfidenzintervalle von 2 Sigma (Vertrauensbereich 95%) berechnet. Jetzt möchte ich mir über alle meine Messwerte ein Histogramm plotten mit dem Einzeichnen der Kurve einer Normalverteilung. Ergänzen möchte ich diesen Plot mit den Einzeichnen der Konfidenzintervalle und einer Linie für den Mittelwert. Bis jetzt habe ich mir mit dem Befehl "histfit" eine Histogramm mit einer Kurve als Normalverteilung plotten lassen. Soweit so gut. Das Ergebnis habe ich im Bild 1 (Histgramm1) dargestellt. Der Programmcode dazu ist recht simpel:
Code:

figure(1);
histfit(Messwerte);
 

Jetzt habe ich durch Beiträge hier im Forum ein Programmcode entdeckt, der mir die Grenzen einzeichnet, jedoch funktioniert die adaption zu meinen Daten bzw. zu dem Histogramm nicht.
Code:

figure(2)

mu = Mitwert(:,1);          %berechneter Mittelwert
sigma = Standabw(:,1);      %berechnete Standardabweichung
cutoff1 = KonvL95b(1,1);    %berechnete untere Grenze des Konfidenzintervalls
cutoff2 = KonvL95b(2,1);    %berechnete obere Grenze des Konfidenzintervalls
x = [linspace(mu-4*sigma,cutoff1), linspace(cutoff1,cutoff2), linspace(cutoff2,mu+4*sigma)];
y = normpdf(x, mu, sigma);
plot(x,y)

xlo = [x(x<=cutoff1) cutoff1];
ylo = [y(x<=cutoff1) 0];
patch(xlo, ylo, 'r')

xhi = [cutoff2 x(x>=cutoff2)];
yhi = [0 y(x>=cutoff2)];
patch(xhi, yhi, 'r')
 


Dargestellt ist das Ergebnis des zweiten Plots in dem Bild "Histogramm2".

Wie bekomme ich es jetzt hin die Grenzen und den roten Bereich des zweiten Plots in das Histogramm des ersten Plots so einzuzeichnen, dass dies meine berechneten Werte sind? Höchstwahrscheinlich benötige ich den Befehl "normpdf" für meine Darstellung nicht, da ich ja alle vorhanden Werte im Vorfeld berechne.

Viele Grüße

Histogramm1.jpg
 Beschreibung:

Download
 Dateiname:  Histogramm1.jpg
 Dateigröße:  42.13 KB
 Heruntergeladen:  520 mal
Histogramm2.jpg
 Beschreibung:

Download
 Dateiname:  Histogramm2.jpg
 Dateigröße:  33.54 KB
 Heruntergeladen:  538 mal
Private Nachricht senden Benutzer-Profile anzeigen E-Mail senden


Neues Thema eröffnen Neue Antwort erstellen



Einstellungen und Berechtigungen
Beiträge der letzten Zeit anzeigen:

Du kannst Beiträge in dieses Forum schreiben.
Du kannst auf Beiträge in diesem Forum antworten.
Du kannst deine Beiträge in diesem Forum nicht bearbeiten.
Du kannst deine Beiträge in diesem Forum nicht löschen.
Du kannst an Umfragen in diesem Forum nicht mitmachen.
Du kannst Dateien in diesem Forum posten
Du kannst Dateien in diesem Forum herunterladen
.





 Impressum  | Nutzungsbedingungen  | Datenschutz | FAQ | goMatlab RSS Button RSS

Hosted by:


Copyright © 2007 - 2026 goMatlab.de | Dies ist keine offizielle Website der Firma The Mathworks

MATLAB, Simulink, Stateflow, Handle Graphics, Real-Time Workshop, SimBiology, SimHydraulics, SimEvents, and xPC TargetBox are registered trademarks and The MathWorks, the L-shaped membrane logo, and Embedded MATLAB are trademarks of The MathWorks, Inc.