|
|
|
PLL mit einer Halbperiode |
|
| DasMuh |

Forum-Newbie
|
 |
Beiträge: 4
|
 |
|
 |
Anmeldedatum: 20.11.12
|
 |
|
 |
Wohnort: ---
|
 |
|
 |
Version: ---
|
 |
|
|
 |
|
Verfasst am: 20.11.2012, 15:15
Titel: PLL mit einer Halbperiode
|
 |
Hallo Leute!
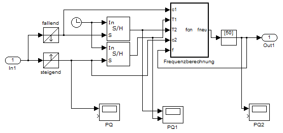
Ich versuche momentan eine ganz einfach PLL zu simulieren, die mir aus einem sinusförmigen Signal die Frequenz bestimmen kann. Dafür möchte ich durch das Erfassen der Nulldurchgänge die halbe Periodendauer bestimmen und die Frequenz dann über f=1/(2*halbePeriode) berechnen. Aber irgendwie bekomme ich das nicht wirklich hin. Bei meiner bisherigen Lösung (siehe Anhang) kann die Frequenz nur unzureichend genau bestimmt werden. Ich denke das liegt vor allem daran, dass die Ausgänge der "Hit crossing" Blöcke recht lange auf dem Wert 1 bleiben und die "Sample and Hold" Blöcke somit nicht ganz genau die korrekte Zeit erfassen können. Die "Embedded Matlab Function" ist Folgende:
Wenn jemand Verbesserungsvorschläge oder ganz neue Ansätze anzubieten hat, wäre ich sehr glücklich!
| Beschreibung: |
|
 Download |
| Dateiname: |
matlab 1.png |
| Dateigröße: |
9.83 KB |
| Heruntergeladen: |
700 mal |
|
|
|
|
|
|
|
|
|
Einstellungen und Berechtigungen
|
|
Du kannst Beiträge in dieses Forum schreiben. Du kannst auf Beiträge in diesem Forum antworten. Du kannst deine Beiträge in diesem Forum nicht bearbeiten. Du kannst deine Beiträge in diesem Forum nicht löschen. Du kannst an Umfragen in diesem Forum nicht mitmachen. Du kannst Dateien in diesem Forum posten Du kannst Dateien in diesem Forum herunterladen
|
|
Impressum
| Nutzungsbedingungen
| Datenschutz
| FAQ
| RSS
Hosted by:
Copyright © 2007 - 2026
goMatlab.de | Dies ist keine offizielle Website der Firma The Mathworks
MATLAB, Simulink, Stateflow, Handle Graphics, Real-Time Workshop, SimBiology, SimHydraulics, SimEvents, and xPC TargetBox are registered trademarks and The MathWorks, the L-shaped membrane logo, and Embedded MATLAB are trademarks of The MathWorks, Inc.
|
|