|
|
|
Problem mit Integrator-Block |
|
| EDA_11 |

Forum-Anfänger
|
 |
Beiträge: 32
|
 |
|
 |
Anmeldedatum: 16.08.11
|
 |
|
 |
Wohnort: ---
|
 |
|
 |
Version: ---
|
 |
|
|
 |
|
Verfasst am: 22.08.2011, 11:03
Titel: Problem mit Integrator-Block
|
 |
Hallo zusammen,
Simulink bringt mir folgendes Problem:
Derivative input 1 of 'EDA_vereinfacht/Maschengleichung 2/Integrator1' at time 0.0 is Inf or NaN. Stopping simulation. There may be a singularity in the solution. If not, try reducing the step size (either by reducing the fixed step size or by tightening the error tolerances)
An was könnte des denn liegen?
Gruß
Frank
|
|
|
|
|
|
| DSP |

Forum-Meister
|
 |
Beiträge: 2.117
|
 |
|
 |
Anmeldedatum: 28.02.11
|
 |
|
 |
Wohnort: ---
|
 |
|
 |
Version: R2014b
|
 |
|
|
 |
|
Verfasst am: 22.08.2011, 11:12
Titel:
|
 |
|
Was liegt denn am Eingang des Blocks bei t=0 an? Solche Details wären schon ganz nützlich...
|
|
|
|
| EDA_11 |
Themenstarter

Forum-Anfänger
|
 |
Beiträge: 32
|
 |
|
 |
Anmeldedatum: 16.08.11
|
 |
|
 |
Wohnort: ---
|
 |
|
 |
Version: ---
|
 |
|
|
 |
|
Verfasst am: 22.08.2011, 11:24
Titel:
|
 |
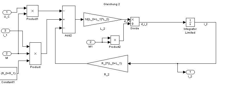
Das ist mein Subsystem.
| Beschreibung: |
|
 Download |
| Dateiname: |
Unbenannt.JPG |
| Dateigröße: |
32.52 KB |
| Heruntergeladen: |
2386 mal |
|
|
|
|
| DSP |

Forum-Meister
|
 |
Beiträge: 2.117
|
 |
|
 |
Anmeldedatum: 28.02.11
|
 |
|
 |
Wohnort: ---
|
 |
|
 |
Version: R2014b
|
 |
|
|
 |
|
Verfasst am: 22.08.2011, 11:29
Titel:
|
 |
Dann ist M1 = 0
Die Fehlermeldung kommt, da der Eingang am Integratorblock
d_i_2 / M1^2 = -Inf
ergibt auf Grund von Division durch Null.
|
|
|
|
| EDA_11 |
Themenstarter

Forum-Anfänger
|
 |
Beiträge: 32
|
 |
|
 |
Anmeldedatum: 16.08.11
|
 |
|
 |
Wohnort: ---
|
 |
|
 |
Version: ---
|
 |
|
|
 |
|
Verfasst am: 22.08.2011, 11:31
Titel:
|
 |
Da hast du Recht! Vielen Dank!
Mein M hängt vom Weg ab, welcher von beginn an 0 ist.
Deswegen die Fehlermeldung.
Die Frage: Wie kann ich einen "Startwert" oder Ähnliches setzen?
|
|
|
|
| DSP |

Forum-Meister
|
 |
Beiträge: 2.117
|
 |
|
 |
Anmeldedatum: 28.02.11
|
 |
|
 |
Wohnort: ---
|
 |
|
 |
Version: R2014b
|
 |
|
|
 |
|
Verfasst am: 22.08.2011, 11:34
Titel:
|
 |
Meinst du einen Startwert beim Integrator?
Du kannst entweder unter 'Initial condition' einen Startwert setzen, oder 'Initial condition source' auf extern stellen. Dann erhältst du einen zusätzlichen Steuereingang.
|
|
|
|
| EDA_11 |
Themenstarter

Forum-Anfänger
|
 |
Beiträge: 32
|
 |
|
 |
Anmeldedatum: 16.08.11
|
 |
|
 |
Wohnort: ---
|
 |
|
 |
Version: ---
|
 |
|
|
 |
|
Verfasst am: 22.08.2011, 11:37
Titel:
|
 |
|
Verstehe ich den "Steuereingang" richtig, dass der dann erst mit dem Integrieren anfäng, wenn ich einen Weg berechnet habe?
|
|
|
|
| DSP |

Forum-Meister
|
 |
Beiträge: 2.117
|
 |
|
 |
Anmeldedatum: 28.02.11
|
 |
|
 |
Wohnort: ---
|
 |
|
 |
Version: R2014b
|
 |
|
|
 |
|
Verfasst am: 22.08.2011, 11:45
Titel:
|
 |
Nö...wenn du den Eingang auf den Wert x setzt, integriert er eben ab x und nicht ab Null.
Sonst müsstest du evtl. noch einer Triggereingang 'External reset' z.B. auf Level stellen. So lange dieser Triggereingang 1 ist wird er Ausgang des Integrator auf den Intial condition Wert gehalten....bei 0 wird integriert.
|
|
|
|
| EDA_11 |
Themenstarter

Forum-Anfänger
|
 |
Beiträge: 32
|
 |
|
 |
Anmeldedatum: 16.08.11
|
 |
|
 |
Wohnort: ---
|
 |
|
 |
Version: ---
|
 |
|
|
 |
|
Verfasst am: 22.08.2011, 12:07
Titel:
|
 |
|
|
|
| DSP |

Forum-Meister
|
 |
Beiträge: 2.117
|
 |
|
 |
Anmeldedatum: 28.02.11
|
 |
|
 |
Wohnort: ---
|
 |
|
 |
Version: R2014b
|
 |
|
|
 |
|
Verfasst am: 22.08.2011, 12:13
Titel:
|
 |
|
Nix zu danken...nutze doch sonst einfach einen 'Compare to zero' Block der als Eingang m1 erhält. Wenn du den Output des Blocks auf Boolean stellst, kannst damit den Triggereingang steuern. Wenn m1 größer Null ist, wird integriert, ansonsten wird der Integrator zurückgesetzt.
|
|
|
|
| EDA_11 |
Themenstarter

Forum-Anfänger
|
 |
Beiträge: 32
|
 |
|
 |
Anmeldedatum: 16.08.11
|
 |
|
 |
Wohnort: ---
|
 |
|
 |
Version: ---
|
 |
|
|
 |
|
Verfasst am: 22.08.2011, 16:33
Titel:
|
 |
Ich hab anscheinend den Fehlertyp noch nicht ganz verstanden.
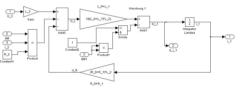
Habe nun wieder die gleiche Fehlermeldung bei dem Integrator v:
Derivative input 1 of 'EDA_vereinfacht/v' at time 0.0 is Inf or NaN. Stopping simulation. There may be a singularity in the solution. If not, try reducing the step size (either by reducing the fixed step size or by tightening the error tolerances)
An was kann das Liegen?
MfG
Frank
| Beschreibung: |
|
 Download |
| Dateiname: |
Unbenannt.JPG |
| Dateigröße: |
83.71 KB |
| Heruntergeladen: |
2039 mal |
|
|
|
|
| DSP |

Forum-Meister
|
 |
Beiträge: 2.117
|
 |
|
 |
Anmeldedatum: 28.02.11
|
 |
|
 |
Wohnort: ---
|
 |
|
 |
Version: R2014b
|
 |
|
|
 |
|
Verfasst am: 22.08.2011, 16:50
Titel:
|
 |
Vermutlich immer noch ein -Inf oder NaN am Eingang des Integrators v...steht ja auch so in der Fehlermeldung .
So gut ist meine Glaskugel aber dann doch nicht, um den Fehler in diesem Modell zu finden.
Edit: Ich muss ja nur genauer hinschauen...Masse m_BK ist wahrscheinlich Null und die Division führt dann zu -Inf
|
|
|
|
| EDA_11 |
Themenstarter

Forum-Anfänger
|
 |
Beiträge: 32
|
 |
|
 |
Anmeldedatum: 16.08.11
|
 |
|
 |
Wohnort: ---
|
 |
|
 |
Version: ---
|
 |
|
|
 |
|
Verfasst am: 22.08.2011, 20:25
Titel:
|
 |
Kann es daran liegen, dass ich z und z_p zurück geb und der Integrator dabei den Wert 0 integrieren möchte?
An welche Fehler muss ich bei solch einer Fehlermeldung alles denken?
|
|
|
|
| DSP |

Forum-Meister
|
 |
Beiträge: 2.117
|
 |
|
 |
Anmeldedatum: 28.02.11
|
 |
|
 |
Wohnort: ---
|
 |
|
 |
Version: R2014b
|
 |
|
|
 |
|
Verfasst am: 22.08.2011, 20:38
Titel:
|
 |
Wie ist denn nun der Wert der Masse m_BK und welchen Wert hat z_pp? Ich tippe bei z_pp ja mal auf -Inf bei t=0
Mehr kann man hier doch nicht sagen, wenn man nicht weiß, was am Integrator bei t=0 anliegt. Aus dem Bild sieht man es jedenfalls nicht.
Null als Eingang am Integrator bringt keinen Fehler...
|
|
|
|
| EDA_11 |
Themenstarter

Forum-Anfänger
|
 |
Beiträge: 32
|
 |
|
 |
Anmeldedatum: 16.08.11
|
 |
|
 |
Wohnort: ---
|
 |
|
 |
Version: ---
|
 |
|
|
 |
|
Verfasst am: 23.08.2011, 07:01
Titel:
|
 |
Also meine Masse hat einen postiven konstanten Wert.
Kann es sein, dass mein F_EDA bei t=0 -inf- ist, da ich z benötige um F_EDA auszurechnen?
Irgendwas scheint an meinem Modell komplett schieg gelaufen zu seien.
Ich habe bei den beiden Integratoren v und z jetzt eine initial condition eingestellt, nun ist die Fehlermeldung weg AAABER
Jetzt kommt im Subsystem beim Integrator wieder die gleiche Fehlermeldung wie von Beginn an.
Edit: Der Compare to Zero Block zeigt auch keine Wirkung
| Beschreibung: |
|
 Download |
| Dateiname: |
Unbenannt.JPG |
| Dateigröße: |
35.33 KB |
| Heruntergeladen: |
1941 mal |
|
|
|
|
|
Gehe zu Seite 1, 2 Weiter
|
|
Einstellungen und Berechtigungen
|
|
Du kannst Beiträge in dieses Forum schreiben. Du kannst auf Beiträge in diesem Forum antworten. Du kannst deine Beiträge in diesem Forum nicht bearbeiten. Du kannst deine Beiträge in diesem Forum nicht löschen. Du kannst an Umfragen in diesem Forum nicht mitmachen. Du kannst Dateien in diesem Forum posten Du kannst Dateien in diesem Forum herunterladen
|
|
Impressum
| Nutzungsbedingungen
| Datenschutz
| FAQ
| RSS
Hosted by:
Copyright © 2007 - 2026
goMatlab.de | Dies ist keine offizielle Website der Firma The Mathworks
MATLAB, Simulink, Stateflow, Handle Graphics, Real-Time Workshop, SimBiology, SimHydraulics, SimEvents, and xPC TargetBox are registered trademarks and The MathWorks, the L-shaped membrane logo, and Embedded MATLAB are trademarks of The MathWorks, Inc.
|
|