WICHTIG: Der Betrieb von goMatlab.de wird privat finanziert fortgesetzt. - Mehr Infos...

Mein MATLAB Forum - goMatlab.de

Mein MATLAB Forum

 
Gast > Registrieren       Autologin?   

Partner:




Forum
      Option
[Erweitert]
  • Diese Seite per Mail weiterempfehlen
     


Gehe zu:  
Neues Thema eröffnen Neue Antwort erstellen

Probleme beim Export eines 2-Achsen-Plots zu PDF

 

sky-frog
Forum-Newbie

Forum-Newbie


Beiträge: 1
Anmeldedatum: 13.09.18
Wohnort: ---
Version: ---
     Beitrag Verfasst am: 13.09.2018, 10:12     Titel: Probleme beim Export eines 2-Achsen-Plots zu PDF
  Antworten mit Zitat      
Hallo zusammen,

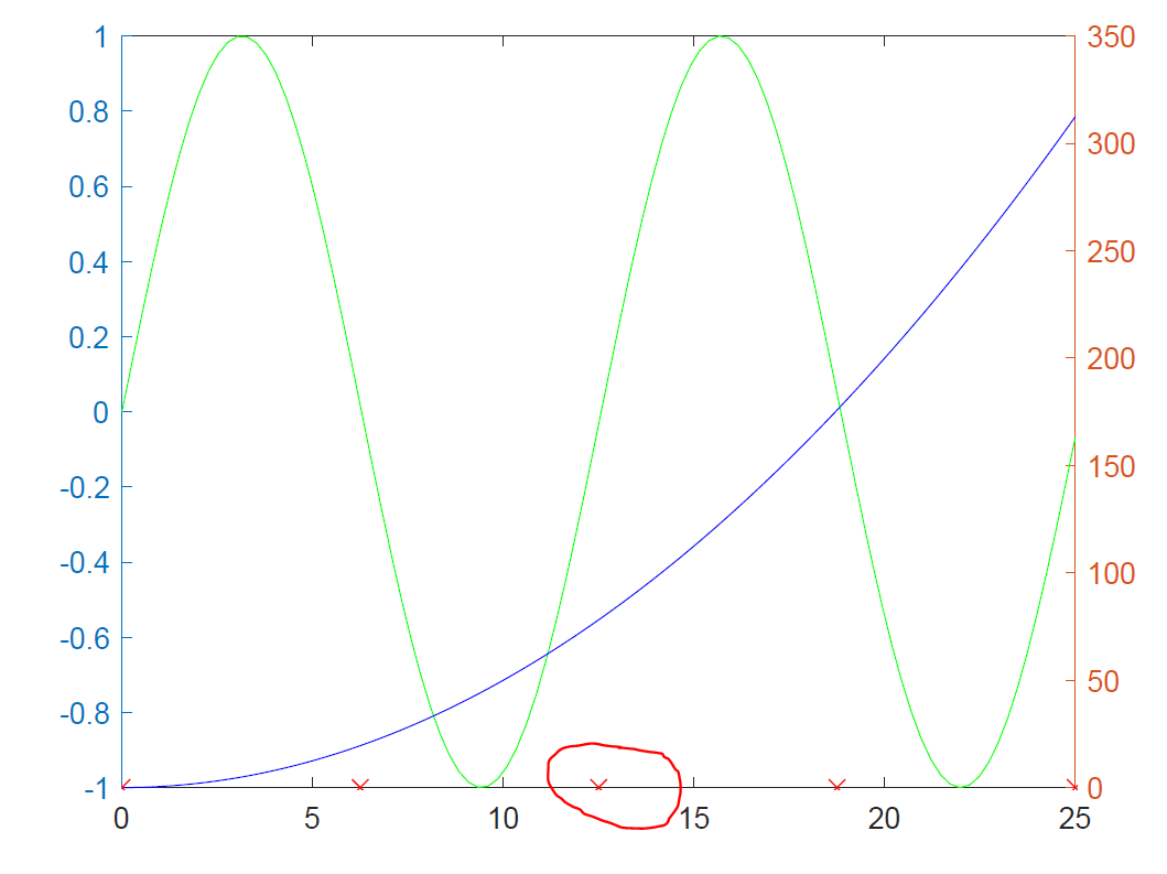
Ich habe Probleme beim Export eines 2-Achsen-Plots ins PDF-Format. Der folgende Beispielcode funktioniert hervorragend bei der Erstellung des Plots in Matlab. Aber in der erzeugten PDF-Datei werden alle meine roten Markierungen auf der x-Achse abgeschnitten (siehe Screenshot im Anhang). Seltsamerweise tritt dieses Problem nur auf, wenn ich einen zweiachsigen Plot verwende. Ich habe keine Ahnung woran das liegen könnte. Kann mir jemand diesbezüglich weiterhelfen? Wink

Code:
fig = figure;
x = linspace(0,25);
y = sin(x/2);
marker = linspace(0,25,5);
yyaxis left
plot(x,y,'g');
hold on;
r = x.^2/2;
yyaxis right
plot(x,r,'b');
hold on;
plot(marker,0,'rx','Markersize', 8);
saveas(gcf,'myfigure.pdf');




figure.PNG
 Beschreibung:

Download
 Dateiname:  figure.PNG
 Dateigröße:  43.91 KB
 Heruntergeladen:  432 mal
Private Nachricht senden Benutzer-Profile anzeigen


Neues Thema eröffnen Neue Antwort erstellen



Einstellungen und Berechtigungen
Beiträge der letzten Zeit anzeigen:

Du kannst Beiträge in dieses Forum schreiben.
Du kannst auf Beiträge in diesem Forum antworten.
Du kannst deine Beiträge in diesem Forum nicht bearbeiten.
Du kannst deine Beiträge in diesem Forum nicht löschen.
Du kannst an Umfragen in diesem Forum nicht mitmachen.
Du kannst Dateien in diesem Forum posten
Du kannst Dateien in diesem Forum herunterladen
.





 Impressum  | Nutzungsbedingungen  | Datenschutz | FAQ | goMatlab RSS Button RSS

Hosted by:


Copyright © 2007 - 2026 goMatlab.de | Dies ist keine offizielle Website der Firma The Mathworks

MATLAB, Simulink, Stateflow, Handle Graphics, Real-Time Workshop, SimBiology, SimHydraulics, SimEvents, and xPC TargetBox are registered trademarks and The MathWorks, the L-shaped membrane logo, and Embedded MATLAB are trademarks of The MathWorks, Inc.