|
|
|
Propagierung des Signalnamens im Modell |
|
| amoibos |

Forum-Anfänger
|
 |
Beiträge: 40
|
 |
|
 |
Anmeldedatum: 23.05.14
|
 |
|
 |
Wohnort: ---
|
 |
|
 |
Version: 2013a
|
 |
|
|
 |
|
Verfasst am: 04.06.2014, 11:33
Titel: Propagierung des Signalnamens im Modell
|
 |
Hallo allerseits,
gibts eine Option mit dem das automatisch geschieht?
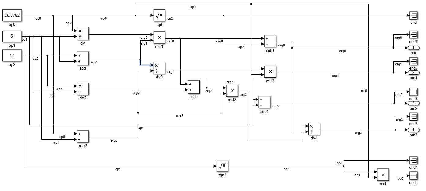
Das Standardverhalten ist, wenn das Ausgangssignal einen Namen hat und sich verzweigt, kann durch Doppelklick der Name des Ausgang dem Zweig zugewiesen werden. Ich weiß, intern wird's als mehrere Ausgangssignale vom Block gesehen. Leider ist der manuelle Eingriff anfällig für's vergessen weshalb ich nach einer automatisierten Lösung suche. Diese Information müsste ich sonst selbst implementieren.
Ich hoffe, ich hab's soweit verständlich gemacht.
Programmlogikbeispiel, siehe Anhang. Selektiert ist ein Zweig ohne Name.
PS: Ist die Position des Labels für den Signalnamen zufällig? Siehe unten rechts beim Zweig. Manchmal ist es mittig, mal linksbündig, scheint zufällig zu sein.
| Beschreibung: |
|
 Download |
| Dateiname: |
sample.png |
| Dateigröße: |
52.89 KB |
| Heruntergeladen: |
545 mal |
|
|
|
|
|
|
|
|
|
Einstellungen und Berechtigungen
|
|
Du kannst Beiträge in dieses Forum schreiben. Du kannst auf Beiträge in diesem Forum antworten. Du kannst deine Beiträge in diesem Forum nicht bearbeiten. Du kannst deine Beiträge in diesem Forum nicht löschen. Du kannst an Umfragen in diesem Forum nicht mitmachen. Du kannst Dateien in diesem Forum posten Du kannst Dateien in diesem Forum herunterladen
|
|
Impressum
| Nutzungsbedingungen
| Datenschutz
| FAQ
| RSS
Hosted by:
Copyright © 2007 - 2026
goMatlab.de | Dies ist keine offizielle Website der Firma The Mathworks
MATLAB, Simulink, Stateflow, Handle Graphics, Real-Time Workshop, SimBiology, SimHydraulics, SimEvents, and xPC TargetBox are registered trademarks and The MathWorks, the L-shaped membrane logo, and Embedded MATLAB are trademarks of The MathWorks, Inc.
|
|