| 
 | 
  
	
		 | 
		Rechenergebis in Simulink mit Divisor unlogisch | 
		 | 
	 
 
 
| Wenzel12 | 
 
  
 
Forum-Newbie
 
 
 | 
 
  | 
Beiträge: 3
 | 
  | 
 
 | 
 
  | 
Anmeldedatum: 14.10.18
 | 
  | 
 
 | 
 
  | 
Wohnort: ---
 | 
  | 
 
 | 
 
  | 
Version: ---
 | 
  | 
 
 | 
 
 
 | 
 
  | 
 
  | 
      
Verfasst am: 26.01.2019, 08:26    
Titel: Rechenergebis in Simulink mit Divisor unlogisch
 | 
  | 
 
 
Hallo zusammen,
 
 
ich habe in Simulink ein folgendes Problem.
 
Wie in der Anlage zu erkennen, gehe ich in den Divisorbaustein mit zwei Werten rein und erhalte, wenn ich den Integrator nicht mit dem Startzeitpunkt 0.1 belege die Fehlermeldung, das durch Null dividiert werden soll. Die Simulation wird dann abgebrochen.
 
Mit dem Startzeitpunkt 0.1 erhalte ich die Darstellung Scope3(links). Mit denWerten in  Scope 1 (Darstellung rechts unten) und Scope 2 (Darstellung rechts oben) gehe ich in den Baustein.
 
Der Scpoe 1 Wert soll durch den Scope 2 Wert dividiert werden.
 
 
Rechnerisch sollte doch keine Division durch Null gemäß den Scopewerten am Anfang erfolgen? Oder sehe ich dort etwas nicht.
 
 
Kann dazu mir jemand mit den Infos eine Rückmeldung geben?
	
  
	
	
		
	 
	
		|  Beschreibung: | 
		
			
		 | 
		  Download | 
	 
	
		|  Dateiname: | 
		 Simulink_Fehler.PNG | 
	 
	
		|  Dateigröße: | 
		 123.53 KB | 
	 
	
		|  Heruntergeladen: | 
		 430 mal | 
	 
	 
 |   
 | 
 
| 
 | 
 
 
		
		 |  
		
		
		
  
		 | 
		 
		
| Harald | 
 
  
 
Forum-Meister
 
 
 | 
 
  | 
Beiträge: 24.502
 | 
  | 
 
 | 
 
  | 
Anmeldedatum: 26.03.09
 | 
  | 
 
 | 
 
  | 
Wohnort: Nähe München
 | 
  | 
 
 | 
 
  | 
Version: ab 2017b
 | 
  | 
 
 | 
 
 
 | 
 
  | 
 
  | 
      
Verfasst am: 26.01.2019, 12:44    
Titel: 
 | 
  | 
 
 
Hallo,
 
 
generell bitte das Modell an sich und nicht nur einen Screenshot davon anhängen. Dann kann man das ausführen und somit besser nachvollziehen.
 
 
 
	  | Zitat: | 
	 
	
	  | Der Scpoe 1 Wert soll durch den Scope 2 Wert dividiert werden.  | 
	 
 
 
Dann musst du die Eingänge vertauschen oder durch Rechtsklick --> Block Parameters die Operatoren des Divide-Blocks anpassen. Momentan wird der Scope 2 Wert durch den Scope 1 Wert dividiert. Du bekommst also den Kehrwert des Ergebnisses, z.B. 3187 / 0 = inf statt 0 / 3187 = 0.
 
 
Grüße,
 
Harald
 _________________
  1.) Ask MATLAB Documentation 
 
2.) Search gomatlab.de, google.de or MATLAB Answers
 
3.) Ask Technical Support of MathWorks
 
4.) Go mad, your problem is unsolvable ;)
 |   
 | 
 
| 
 | 
 
 
 
| Wenzel12 | 
 
Themenstarter
  
  
 
Forum-Newbie
 
 
 | 
 
  | 
Beiträge: 3
 | 
  | 
 
 | 
 
  | 
Anmeldedatum: 14.10.18
 | 
  | 
 
 | 
 
  | 
Wohnort: ---
 | 
  | 
 
 | 
 
  | 
Version: ---
 | 
  | 
 
 | 
 
 
 | 
 
  | 
 
  | 
      
Verfasst am: 26.01.2019, 17:55    
Titel: 
 | 
  | 
 
 
Hallo Harald,
 
 
zuerst schon mal Danke für Rückmeldung!
 
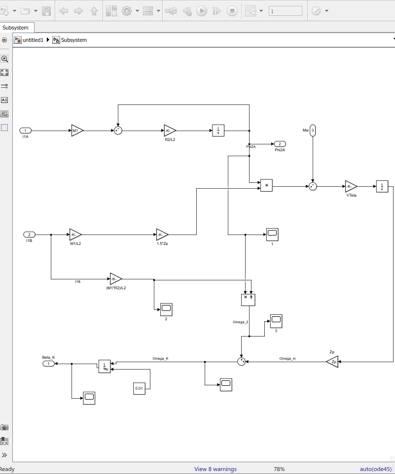
In der Anlage sende ich nochmal das Modell.
 
 
Allgemein zur Info:
 
Mittels Simulink möchte ich eine Asynchronmaschine mit Rotoflussorientierung erstellen.
 
In dem Modell sind die folgenden Formeln verbaut:
 
 
1.) d Psi2A/dt=R2/L2*(M*I1A-Psi2A)
 
2.) Omega2=(R2*M/L2)*(I1B/Psi2A)
 
3.) Mmi=1.5*Zp*(M/L2)*Psi2A*I1B)
 
4.) d Omega_m/dt=1/Teta*(Mmi-Mw)
 
 
Ich habe mal(siehe Anlage) die Eingänge vertauscht. Das Ergebnis erscheint jetzt plausibel.... aber die Logik dazu fehlt mir noch. Da ich Eigentlich gemäß der Formel 2 (Omega2) Psi2A im Nenner haben muss... 
 
 
Wenn dazu noch ein Rückmeldung erfolgt, wäre das Prima!
 
Ansonsten schließe ich für mich den Punkt.
	
  
	
	
		
	 
	
		|  Beschreibung: | 
		
			
		 | 
		  Download | 
	 
	
		|  Dateiname: | 
		 Ausschnitt_Matlab.PNG | 
	 
	
		|  Dateigröße: | 
		 44.86 KB | 
	 
	
		|  Heruntergeladen: | 
		 429 mal | 
	 
	 
 |   
 | 
 
| 
 | 
 
 
 
| Harald | 
 
  
 
Forum-Meister
 
 
 | 
 
  | 
Beiträge: 24.502
 | 
  | 
 
 | 
 
  | 
Anmeldedatum: 26.03.09
 | 
  | 
 
 | 
 
  | 
Wohnort: Nähe München
 | 
  | 
 
 | 
 
  | 
Version: ab 2017b
 | 
  | 
 
 | 
 
 
 | 
 
  | 
 
  | 
      
Verfasst am: 26.01.2019, 18:08    
Titel: 
 | 
  | 
 
 
Hallo,
 
 
wenn du a/b rechnen willst, dann muss a bei dem * - Port rein und b bei dem   - Port. Du brauchst also nichts an der Formel zu ändern, sondern musst die Signale nur so in die Ports leiten, dass die Formel richtig umgesetzt ist.
 
 
Du kannst ja mal zwei Constant-Blöcke mit z.B. 1 und 2 als Konstanten nehmen, in den Divide-Block führen und dir das Ergebnis ansehen.
 
 
Grüße,
 
Harald
 _________________
  1.) Ask MATLAB Documentation 
 
2.) Search gomatlab.de, google.de or MATLAB Answers
 
3.) Ask Technical Support of MathWorks
 
4.) Go mad, your problem is unsolvable ;)
 |   
 | 
 
| 
 | 
 
 
 
 
 
  
 | 
  
 | 
 
| 
Einstellungen und Berechtigungen
 | 
 
 
 | 
Du kannst Beiträge in dieses Forum schreiben. Du kannst auf Beiträge in diesem Forum antworten. Du kannst deine Beiträge in diesem Forum nicht bearbeiten. Du kannst deine Beiträge in diesem Forum nicht löschen. Du kannst an Umfragen in diesem Forum nicht mitmachen. Du kannst Dateien in diesem Forum posten Du kannst Dateien in diesem Forum herunterladen 
 | 
 
 
 
 |  
 
 
  Impressum
 | Nutzungsbedingungen
 | Datenschutz
 | FAQ
 |   RSS
  
  
  Hosted by: 
 
  
  
Copyright © 2007 - 2025
goMatlab.de | Dies ist keine offizielle Website der Firma The Mathworks 
 
MATLAB, Simulink, Stateflow, Handle Graphics, Real-Time Workshop, SimBiology, SimHydraulics, SimEvents, and xPC TargetBox are registered trademarks and The MathWorks, the L-shaped membrane logo, and Embedded MATLAB are trademarks of The MathWorks, Inc.
  
 
 | 
 
 
		 |