WICHTIG: Der Betrieb von goMatlab.de wird privat finanziert fortgesetzt. - Mehr Infos...

Mein MATLAB Forum - goMatlab.de

Mein MATLAB Forum

 
Gast > Registrieren       Autologin?   

Partner:




Forum
      Option
[Erweitert]
  • Diese Seite per Mail weiterempfehlen
     


Gehe zu:  
Neues Thema eröffnen Neue Antwort erstellen

RFToolbox - Aufbau des Anpassnetzwerkes falsch?

 

goa1979
Forum-Newbie

Forum-Newbie


Beiträge: 2
Anmeldedatum: 30.11.12
Wohnort: Karlsruhe
Version: ---
     Beitrag Verfasst am: 30.11.2012, 10:23     Titel: RFToolbox - Aufbau des Anpassnetzwerkes falsch?
  Antworten mit Zitat      
Hola,

ich versuche gerade, mittels der rf-Toolbox das Anpassnetzwerk für den verwendeten FET-Transistor zu optimieren. Den Code habe ich in Anlehnung an die beiden Beispiele: broadband_match_antenna.m und broadband_match_amplifier.m versucht zu adaptieren

Beim der Analyse des Netzwerkes bekomme ich die Fehlermeldung:
"Warning: Matrix is singular, close to singular or badly scaled."
und später steigt die analyze-funktion mit der Meldung:
"??? Error using ==> rfdata.rfdata.convertmatrix at 214
Y_PARAMETERS does not exist." aus. Es scheint, als wird die Matrix zum netzwerk singulär.

Habe ich das Netzwerk falsch zusammengesetzt?


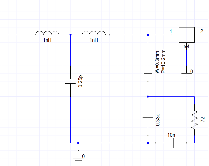
Es sieht so aus (wird leider nicht richtig dargestellt, hab es als Bild angehängt):
Seriell-L, C1 gegen GND, Seriell-L, Netzwerk aus LB in Serie zu einer Parallelschaltung aus C2 und L, jeweils gegen GND.
Source --- > ----L-----L--- > FET
| |
C 1 LB
| |
| -----
| | |
| C2 R
| | |
GND-------------

Das ist mein Code:
Code:

C1 =0.25e-12;       % C1 in F
C2 =0.33e-12;       % C3 in F
L =1e-9;               % L1 in H
R =72;                 % R in Ohm
LB =0.5e-9;          % L der LB in H
% !!! LB kann als LB definiert werden ueber rfckt.microstrip
% Modellierung des Netzwerkes
L_Obj =rfckt.seriesrlc('L',L);
C1_Obj =rfckt.shuntrlc('C',C1);
LB_Obj =rfckt.seriesrlc('L',LB);
C2R_Obj =rfckt.shuntrlc('C',C2,'R',R);
% LB in serie mit C2R
LBC2R_Obj =rfckt.series('ckts',{LB_Obj,C2R_Obj});
% gesamtes Matchingnetzwerk
InputMatchingNW =rfckt.parallel('ckts',{rfckt.cascade('ckts',{L_Obj,...
    C1_Obj,L_Obj}),LBC2R_Obj});
% mit dem Chip
MatchedFET =rfckt.cascade('ckts',{InputMatchingNW,FET_IN});
%----------------------------------------------------------------------
NPTS =128;      % Anzahl der Punkte fuer die Analyse
fu =fc-(BW/2);  % untere Grenzfrequenz
fo =fc+(BW/2);  % obere Grenzfrequenz
freq=linspace(fu,fo,NPTS);  % Anlegen eines Frequenzvektors in f
w =2*pi*freq;   % Aufbau eines Frequenzvektors in Rad
%----------------------------------------------------------------------
analyze(FET_IN,freq,Zl,Zs,Zr);
analyze(MatchedFET,freq,Zl,Zs,Zr);
 


Wer könnte mir zum Aufbau des Netzwerks Tipps geben? Matlab wird an dieser Stelle schnell unübersichtlich.

Vielen Dank im Voraus!
Goa[/code]

MatchedFET.png
 Beschreibung:
Bild des Netzwerks mit FET. LB entspricht der Microstrip, 10nF sind ein Kurzschluss

Download
 Dateiname:  MatchedFET.png
 Dateigröße:  22.88 KB
 Heruntergeladen:  870 mal
Private Nachricht senden Benutzer-Profile anzeigen


Andreas Goser
Forum-Meister

Forum-Meister


Beiträge: 3.654
Anmeldedatum: 04.12.08
Wohnort: Ismaning
Version: 1.0
     Beitrag Verfasst am: 02.12.2012, 13:52     Titel:
  Antworten mit Zitat      
Ich möchte es mal so sagen: Die RF Toolbox is nicht gerade ein Mainstream Proukt Smile Ich denke die Anfrage ist bei MATLAB Answers in englischer Sprache besser aufgehoben und auch der Technische Support würde einen Entwickler kontaktieren.

Andreas
Private Nachricht senden Benutzer-Profile anzeigen E-Mail senden
 
goa1979
Themenstarter

Forum-Newbie

Forum-Newbie


Beiträge: 2
Anmeldedatum: 30.11.12
Wohnort: Karlsruhe
Version: ---
     Beitrag Verfasst am: 03.12.2012, 06:40     Titel:
  Antworten mit Zitat      
Vielen Dank für die Antwort. Ich versuche mal mein Glück...
Private Nachricht senden Benutzer-Profile anzeigen
 
Neues Thema eröffnen Neue Antwort erstellen



Einstellungen und Berechtigungen
Beiträge der letzten Zeit anzeigen:

Du kannst Beiträge in dieses Forum schreiben.
Du kannst auf Beiträge in diesem Forum antworten.
Du kannst deine Beiträge in diesem Forum nicht bearbeiten.
Du kannst deine Beiträge in diesem Forum nicht löschen.
Du kannst an Umfragen in diesem Forum nicht mitmachen.
Du kannst Dateien in diesem Forum posten
Du kannst Dateien in diesem Forum herunterladen
.





 Impressum  | Nutzungsbedingungen  | Datenschutz | FAQ | goMatlab RSS Button RSS

Hosted by:


Copyright © 2007 - 2026 goMatlab.de | Dies ist keine offizielle Website der Firma The Mathworks

MATLAB, Simulink, Stateflow, Handle Graphics, Real-Time Workshop, SimBiology, SimHydraulics, SimEvents, and xPC TargetBox are registered trademarks and The MathWorks, the L-shaped membrane logo, and Embedded MATLAB are trademarks of The MathWorks, Inc.