|
|
|
Signal in Echtzeit schreiben und lesen |
|
| Variable_87 |

Forum-Newbie
|
 |
Beiträge: 9
|
 |
|
 |
Anmeldedatum: 07.03.15
|
 |
|
 |
Wohnort: ---
|
 |
|
 |
Version: ---
|
 |
|
|
 |
|
Verfasst am: 22.05.2015, 15:35
Titel: Signal in Echtzeit schreiben und lesen
|
 |
Hallo,
ich stehe wieder mal vor einem Problem.
Ich möchte während einer Simulation in Simulink die Werte für die Geschwindigkeit im Workspace ablegen und noch wärend der Simulation wieder verwenden.
Hintergrund ist dieser, dass ich die Geschwindigkeit für ein Zustandsraummodell benötige. Dieses hat einen Discrete-Time-Integrator
und soll in festen Abständen einen Geschwindigkeitswert einlesen und die Rechnung durchführen.
Ist dies zur gleichen Zeit überhaupt möglich ?
|
|
|
|
|
|
| Harald |

Forum-Meister
|
 |
Beiträge: 24.502
|
 |
|
 |
Anmeldedatum: 26.03.09
|
 |
|
 |
Wohnort: Nähe München
|
 |
|
 |
Version: ab 2017b
|
 |
|
|
 |
|
Verfasst am: 22.05.2015, 16:26
Titel:
|
 |
Hallo,
was spricht denn dagegen, das Signal direkt in das Zustandsraummodell zu überführen?
Grüße,
Harald
|
|
|
|
| Variable_87 |
Themenstarter

Forum-Newbie
|
 |
Beiträge: 9
|
 |
|
 |
Anmeldedatum: 07.03.15
|
 |
|
 |
Wohnort: ---
|
 |
|
 |
Version: ---
|
 |
|
|
 |
|
Verfasst am: 22.05.2015, 19:14
Titel:
|
 |
Hallo,
ich realisiere das ganze mit Gain-Blöcken. Ich weis nicht wie ich dem Zustandsmodell die Geschwindigkeit zukommen lassen kann.
Das Zustandsmodell stellt ein Einspurmodell dar. In die Systemmatrix A fließt, neben der Geschwindigkeit, noch der Schwimmwinkel und die Gierrate mit ein (diese Beiden sind der Zustandsvektor x ).
Der Schwimmwinkel und die Gierrate sind im Gegensatz zur Geschwindigkeit in der Matrix A nicht vorhanden (Also als Variable).
Ich hoffe ich konnte es irgendwie anschaulich erklären.
Gruß Sandro
|
|
|
|
| Harald |

Forum-Meister
|
 |
Beiträge: 24.502
|
 |
|
 |
Anmeldedatum: 26.03.09
|
 |
|
 |
Wohnort: Nähe München
|
 |
|
 |
Version: ab 2017b
|
 |
|
|
 |
|
Verfasst am: 22.05.2015, 20:25
Titel:
|
 |
Hallo,
dann wäre es doch sinnvoller, Schwimmwinkel und Gierrate in die Matrix reinzubringen? "mux" oder "vector concatenate" aus Signal Routing könnten dabei helfen.
Grüße,
Harald
|
|
|
|
| Variable_87 |
Themenstarter

Forum-Newbie
|
 |
Beiträge: 9
|
 |
|
 |
Anmeldedatum: 07.03.15
|
 |
|
 |
Wohnort: ---
|
 |
|
 |
Version: ---
|
 |
|
|
 |
|
Verfasst am: 23.05.2015, 12:38
Titel:
|
 |
Hallo,
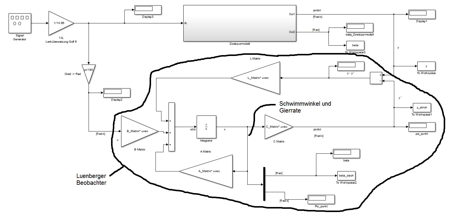
ich denke nicht, dass ich den Schwimmwinkel und die Gierrate so einfach in die Matrix mit einbringen kann da diese ja da nicht explizit vorhanden sind. Ich habe einmal ein Bild vom Simulinkaufbau und vom m.File hochgeladen und etwas dazu geschrieben.
Die fehlende Geschwindigkeit soll vom Zweispurmodell kommen (der Ausgang ist hier noch nicht vorhanden).
Wenn ich Schwimmwinkel und Gierrate wieder als Variable in das System einbringe, müsste ich es als Diff-Gleichung hernehmen. Ich weis allerdings nicht ob ich das System dann noch beobachten kann.
Gruß
Sandro
| Beschreibung: |
|
 Download |
| Dateiname: |
beobachter3.jpg |
| Dateigröße: |
98.03 KB |
| Heruntergeladen: |
571 mal |
| Beschreibung: |
|
 Download |
| Dateiname: |
beobachter2.jpg |
| Dateigröße: |
130.73 KB |
| Heruntergeladen: |
558 mal |
|
|
|
|
|
|
|
Einstellungen und Berechtigungen
|
|
Du kannst Beiträge in dieses Forum schreiben. Du kannst auf Beiträge in diesem Forum antworten. Du kannst deine Beiträge in diesem Forum nicht bearbeiten. Du kannst deine Beiträge in diesem Forum nicht löschen. Du kannst an Umfragen in diesem Forum nicht mitmachen. Du kannst Dateien in diesem Forum posten Du kannst Dateien in diesem Forum herunterladen
|
|
Impressum
| Nutzungsbedingungen
| Datenschutz
| FAQ
| RSS
Hosted by:
Copyright © 2007 - 2026
goMatlab.de | Dies ist keine offizielle Website der Firma The Mathworks
MATLAB, Simulink, Stateflow, Handle Graphics, Real-Time Workshop, SimBiology, SimHydraulics, SimEvents, and xPC TargetBox are registered trademarks and The MathWorks, the L-shaped membrane logo, and Embedded MATLAB are trademarks of The MathWorks, Inc.
|
|