|
|
|
Simmechanics kombiniert mit Simhydraulics |
|
| Peter K. |
Gast
|
 |
Beiträge: ---
|
 |
|
 |
Anmeldedatum: ---
|
 |
|
 |
Wohnort: ---
|
 |
|
 |
Version: ---
|
 |
|
|
 |
|
Verfasst am: 23.04.2012, 14:20
Titel: Simmechanics kombiniert mit Simhydraulics
|
 |
Schönen guten Tag zusammen,
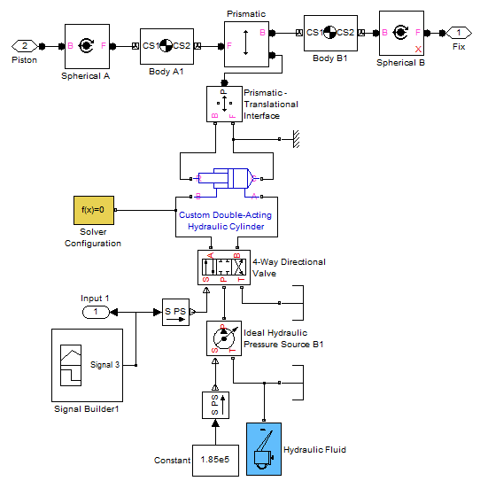
Ich habe in meinem Projekt Komponenten aus Simmechanics mit welchen aus Simhydraulics verbunden. Dabei soll die Bewegung (2D) eines hydraulischen Arms simuliert werden.
Jedoch, wenn dieser hydraulische Teil meines Komplettsystems angesprochen wird bekomme ich einen Error:
"Error originates in ... Spherical A. The motion is singular (the mass matrix is singular). ..."
Den Hydraulikteil habe ich als Bild angefügt. Erkennt jemand schon einen Fehler?
MfG
| Beschreibung: |
|
 Download |
| Dateiname: |
Hydr.png |
| Dateigröße: |
20.54 KB |
| Heruntergeladen: |
704 mal |
|
|
|
|
|
|
|
|
|
Einstellungen und Berechtigungen
|
|
Du kannst Beiträge in dieses Forum schreiben. Du kannst auf Beiträge in diesem Forum antworten. Du kannst deine Beiträge in diesem Forum nicht bearbeiten. Du kannst deine Beiträge in diesem Forum nicht löschen. Du kannst an Umfragen in diesem Forum nicht mitmachen. Du kannst Dateien in diesem Forum posten Du kannst Dateien in diesem Forum herunterladen
|
|
Impressum
| Nutzungsbedingungen
| Datenschutz
| FAQ
| RSS
Hosted by:
Copyright © 2007 - 2026
goMatlab.de | Dies ist keine offizielle Website der Firma The Mathworks
MATLAB, Simulink, Stateflow, Handle Graphics, Real-Time Workshop, SimBiology, SimHydraulics, SimEvents, and xPC TargetBox are registered trademarks and The MathWorks, the L-shaped membrane logo, and Embedded MATLAB are trademarks of The MathWorks, Inc.
|
|