|
|
|
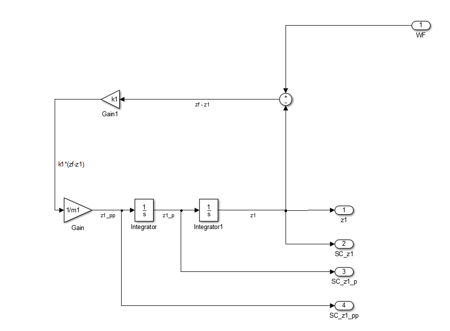
Strecke mit eigentlichem P-Verhalten fängt an zu schwingen |
|
| bensmith |

Forum-Newbie
|
 |
Beiträge: 1
|
 |
|
 |
Anmeldedatum: 19.11.16
|
 |
|
 |
Wohnort: ---
|
 |
|
 |
Version: ---
|
 |
|
|
 |
|
Verfasst am: 19.11.2016, 21:16
Titel: Strecke mit eigentlichem P-Verhalten fängt an zu schwingen
|
 |
Hallo,
mein aufgebautes Modell(Bild)hat das Problem das es anfängt zu schwingen was nicht sein kann, da es eigentlich ein P-Verhalten hat und sich dann einfach dem Wert 1 annähert.
das tut es jedoch nicht, ich wäre froh wenn ihr mir helfen könntet
grüße
| Beschreibung: |
|
 Download |
| Dateiname: |
Unbenannt.PNG |
| Dateigröße: |
22.23 KB |
| Heruntergeladen: |
534 mal |
|
|
|
|
|
|
| Erano1 |

Forum-Fortgeschrittener
|
 |
Beiträge: 59
|
 |
|
 |
Anmeldedatum: 26.04.16
|
 |
|
 |
Wohnort: ---
|
 |
|
 |
Version: ---
|
 |
|
|
 |
|
Verfasst am: 20.11.2016, 00:33
Titel:
|
 |
Hallo bensmith,
wieso sollte das System ausschließlich P-Verhalten haben? Stell dir mal die Zustandsgleichungen auf und schau dir die Eigenwerte von A für deine Paramter k1 und m1 an. Ich komme dabei stehts auf komplexe Eigenwerte was die Schwingungen erklären würde.
Grüße,
Erano1
|
|
|
|
| Epfi |

Forum-Meister
|
 |
Beiträge: 1.134
|
 |
|
 |
Anmeldedatum: 08.01.09
|
 |
|
 |
Wohnort: ---
|
 |
|
 |
Version: ---
|
 |
|
|
 |
|
Verfasst am: 20.11.2016, 22:16
Titel:
|
 |
@ben: ich glaube, Du hast zum Stichwort "P-Verhalten" was falsches abgelegt. P-Verhalten hast Du genau dann, wenn gilt: Ausgang = Eingang * konstanter Faktor. Alles andere ist kein P-Verhalten.
Sobald Integratoren im Spiel sind, trifft das in der Regel nicht mehr zu. Und so ist es auch bei Dir.
Es ist also alles in Ordnung, wenn Dein System schwingt.
|
|
|
|
|
|
|
Einstellungen und Berechtigungen
|
|
Du kannst Beiträge in dieses Forum schreiben. Du kannst auf Beiträge in diesem Forum antworten. Du kannst deine Beiträge in diesem Forum nicht bearbeiten. Du kannst deine Beiträge in diesem Forum nicht löschen. Du kannst an Umfragen in diesem Forum nicht mitmachen. Du kannst Dateien in diesem Forum posten Du kannst Dateien in diesem Forum herunterladen
|
|
Impressum
| Nutzungsbedingungen
| Datenschutz
| FAQ
| RSS
Hosted by:
Copyright © 2007 - 2026
goMatlab.de | Dies ist keine offizielle Website der Firma The Mathworks
MATLAB, Simulink, Stateflow, Handle Graphics, Real-Time Workshop, SimBiology, SimHydraulics, SimEvents, and xPC TargetBox are registered trademarks and The MathWorks, the L-shaped membrane logo, and Embedded MATLAB are trademarks of The MathWorks, Inc.
|
|