|
|
|
Variable PWM's für Motorbrücke erzeugen... |
|
| MATLeo |

Forum-Newbie
|
 |
Beiträge: 1
|
 |
|
 |
Anmeldedatum: 27.12.07
|
 |
|
 |
Wohnort: ---
|
 |
|
 |
Version: ---
|
 |
|
|
 |
|
Verfasst am: 27.12.2007, 19:24
Titel: Variable PWM's für Motorbrücke erzeugen...
|
 |
| |
 |
|
Erstmal Hallo...
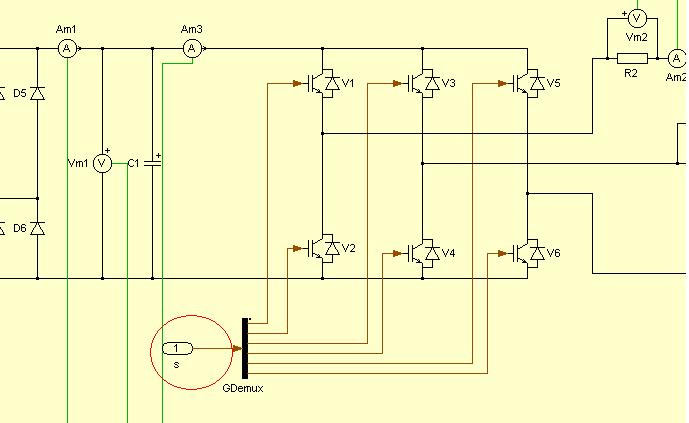
Also ich versuche gerade mit Simulink und Plecs einen Leistungselektronischen Zweig zu simulieren. Simuliert werden soll eine 6-Puls-Brücke die zum Ansteuern eines 3-Phasen-Motors dient.
Im idealfall möchte ich gerne die komplette Regelung mit dem Model simulieren... Aber soweit bin ich noch nicht.
Im Moment benötige ich die PWM Signale für die Gate Units der Brücke.
Dafür werden 6 PWM Signale gebraucht. Bei 3en muss die Pulsbreite variabel sein.
Die Oberen und unteren Gates werden von einem PWM Signal mit gleicher Pulsbreite angesteuert. Diese arbeiten allerdings Gegenphasig da die Gates nicht gleichzeitig eingeschaltet sein dürfen (Kurzschluss!).
Ein Deathband wär auch noch hilfreich.
Gibt es schon PWM-Modelle für solch eine Anwendung? Wenn nicht wie bau ich mir sowas selber zusammen? Hab leider noch nicht so viel mit Simulink gearbeitet.
Ok - hier noch ein kleines Foto des Brückenzweiges.
Gruss
Martin
| Beschreibung: |
|
 Download |
| Dateiname: |
PWM.JPG |
| Dateigröße: |
30.08 KB |
| Heruntergeladen: |
1672 mal |
|
|
|
|
|
|
| Carsten |
Gast
|
 |
Beiträge: ---
|
 |
|
 |
Anmeldedatum: ---
|
 |
|
 |
Wohnort: ---
|
 |
|
 |
Version: ---
|
 |
|
|
 |
|
Verfasst am: 28.12.2007, 23:17
Titel:
|
 |
Hi,
triviallösung wäre die Verwendung von mehreren "Pulse Generator" (bei denen kannst ja ne Phasenverschiebung und Frequenz nebst Amplitude einstellen)...
Ansonsten vielleicht mit Werten aus einer Datei arbeiten...
alles recht unkomfortabel... kann leider das Bild des Brückenzweiges nicht sehen...
Was willst du an Input einstellen (Frequenz, Amplitude...) um was an den sechs Ausgängen zu haben?
VG Carsten
|
|
|
|
|
|
|
Einstellungen und Berechtigungen
|
|
Du kannst Beiträge in dieses Forum schreiben. Du kannst auf Beiträge in diesem Forum antworten. Du kannst deine Beiträge in diesem Forum nicht bearbeiten. Du kannst deine Beiträge in diesem Forum nicht löschen. Du kannst an Umfragen in diesem Forum nicht mitmachen. Du kannst Dateien in diesem Forum posten Du kannst Dateien in diesem Forum herunterladen
|
|
Impressum
| Nutzungsbedingungen
| Datenschutz
| FAQ
| RSS
Hosted by:
Copyright © 2007 - 2026
goMatlab.de | Dies ist keine offizielle Website der Firma The Mathworks
MATLAB, Simulink, Stateflow, Handle Graphics, Real-Time Workshop, SimBiology, SimHydraulics, SimEvents, and xPC TargetBox are registered trademarks and The MathWorks, the L-shaped membrane logo, and Embedded MATLAB are trademarks of The MathWorks, Inc.
|
|