|
|
|
Wasserfalldiagramm mittels surface ? |
|
| LeBob123 |
Gast
|
 |
Beiträge: ---
|
 |
|
 |
Anmeldedatum: ---
|
 |
|
 |
Wohnort: ---
|
 |
|
 |
Version: ---
|
 |
|
|
 |
|
Verfasst am: 05.04.2016, 15:04
Titel: Wasserfalldiagramm mittels surface ?
|
 |
| |
 |
|
Hallo Matlab Profis.
Habe ein kleines Problem ein Wasserfalldiagramm zu erstellen. Als Grundlage dienen mir x-,y- und z-Werte die in Excel vorliegen. Die habe ich importiert und kann diese auch mit
ausgeben und bekomme ein ganz normales 3D-Liniendiagramm. (Siehe Grafik) Wie man sieht liegt die Linie schräg in der xy-Ebene(Draufsicht). Es wurde mir zugetragen das es wohl möglich ist mit dem surface-Befehl ein Wasserfall-Diagramm für diesen Fall zu erzeugen.
Vllt. hat hier ja jemand eine zündende Idee, Google und co ergaben immer nur Diagramme die parallel zur y-Achse Verlaufen.
Bin komplett neu in Matlab. Soll in diesem Fall auch nur zur Erzeugung von ansehnlichen Diagrammen dienen. Ziel ist es dann mehrere Datenreihen in einem Diagramm auf diese Art abzubilden.
Grüße
| Beschreibung: |
|
 Download |
| Dateiname: |
xyz.xls |
| Dateigröße: |
29.5 KB |
| Heruntergeladen: |
345 mal |
| Beschreibung: |
|
 Download |
| Dateiname: |
plot3.jpg |
| Dateigröße: |
40.79 KB |
| Heruntergeladen: |
343 mal |
|
|
|
|
|
|
| Andreas Goser |

Forum-Meister
|
 |
Beiträge: 3.654
|
 |
|
 |
Anmeldedatum: 04.12.08
|
 |
|
 |
Wohnort: Ismaning
|
 |
|
 |
Version: 1.0
|
 |
|
|
 |
|
Verfasst am: 05.04.2016, 15:23
Titel:
|
 |
Mir wurde zugetragen dass man Wasserfalldiagramme mit dem Befehl "waterfall" machen kann.
Andreas
|
|
|
|
| LeBob123 |
Gast
|
 |
Beiträge: ---
|
 |
|
 |
Anmeldedatum: ---
|
 |
|
 |
Wohnort: ---
|
 |
|
 |
Version: ---
|
 |
|
|
 |
|
Verfasst am: 05.04.2016, 15:45
Titel:
|
 |
Danke für die schnelle Antwort.
Der Befehl waterfall ist mir bei meiner Suche über den Weg gelaufen. So weit ich das in der Dokumentation verstanden habe sind jedoch nur Plots parallel zur x-Achse möglich ?
Ich habe mal eine Grafik angefügt wie es ungefähr aussehen soll.
Grüße
| Beschreibung: |
|
 Download |
| Dateiname: |
schraeg.png |
| Dateigröße: |
21.91 KB |
| Heruntergeladen: |
395 mal |
|
|
|
|
| DSP |

Forum-Meister
|
 |
Beiträge: 2.117
|
 |
|
 |
Anmeldedatum: 28.02.11
|
 |
|
 |
Wohnort: ---
|
 |
|
 |
Version: R2014b
|
 |
|
|
 |
|
Verfasst am: 05.04.2016, 18:17
Titel:
|
 |
Hallo,
hast du es denn schon mal mit surface plot
surf
versucht?
Gruß DSP
|
|
|
|
| LeBob123 |
Gast
|
 |
Beiträge: ---
|
 |
|
 |
Anmeldedatum: ---
|
 |
|
 |
Wohnort: ---
|
 |
|
 |
Version: ---
|
 |
|
|
 |
|
Verfasst am: 05.04.2016, 19:16
Titel:
|
 |
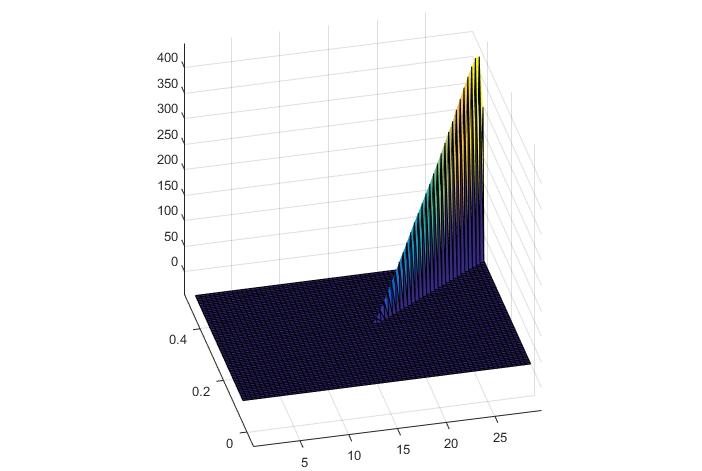
Habe mit dem surf Befehl Fortschritte gemacht bin aber noch nicht ganz glücklich.
Laut Doku:
surf(X,Y,Z) uses Z for the color data and surface height. X and Y are vectors or matrices defining the x and y components of a surface. If X and Y are vectors, length(X) = n and length(Y) = m, where [m,n] = size(Z). In this case, the vertices of the surface faces are (X(j), Y(i), Z(i,j)) triples. To create X and Y matrices for arbitrary domains, use the meshgrid function.
also:
Sieht schon ganz gut aus und kommt der Sache schon sehr nah. Jedoch hat die "Kurve" noch eine räumliche Ausdehnung.
Ich probiere weiter... Bin für jeden Hinweis dankbar.
Grüße
| Beschreibung: |
|
 Download |
| Dateiname: |
surf_01.jpg |
| Dateigröße: |
28.51 KB |
| Heruntergeladen: |
338 mal |
| Beschreibung: |
|
 Download |
| Dateiname: |
surf_02.jpg |
| Dateigröße: |
76.63 KB |
| Heruntergeladen: |
363 mal |
|
|
|
|
| LeBob123 |
Gast
|
 |
Beiträge: ---
|
 |
|
 |
Anmeldedatum: ---
|
 |
|
 |
Wohnort: ---
|
 |
|
 |
Version: ---
|
 |
|
|
 |
|
Verfasst am: 06.04.2016, 10:39
Titel:
|
 |
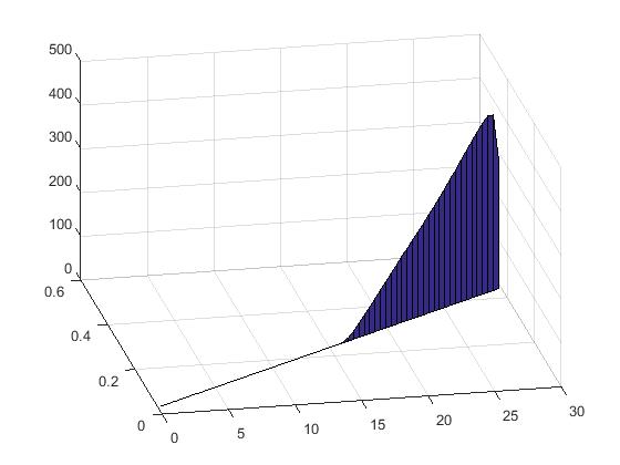
Habe die Lösung nun gefunden.
das zusammengekürzt auf:
Gibt es eine Möglichkeit den Nullvektor auch direkt mit in die Matrix zu schreiben?
zeros(1:64) funktioniert nicht.
Grüße
| Beschreibung: |
|
 Download |
| Dateiname: |
wasserfall_surf.jpg |
| Dateigröße: |
20.96 KB |
| Heruntergeladen: |
434 mal |
|
|
|
|
|
|
|
Einstellungen und Berechtigungen
|
|
Du kannst Beiträge in dieses Forum schreiben. Du kannst auf Beiträge in diesem Forum antworten. Du kannst deine Beiträge in diesem Forum nicht bearbeiten. Du kannst deine Beiträge in diesem Forum nicht löschen. Du kannst an Umfragen in diesem Forum nicht mitmachen. Du kannst Dateien in diesem Forum posten Du kannst Dateien in diesem Forum herunterladen
|
|
Impressum
| Nutzungsbedingungen
| Datenschutz
| FAQ
| RSS
Hosted by:
Copyright © 2007 - 2026
goMatlab.de | Dies ist keine offizielle Website der Firma The Mathworks
MATLAB, Simulink, Stateflow, Handle Graphics, Real-Time Workshop, SimBiology, SimHydraulics, SimEvents, and xPC TargetBox are registered trademarks and The MathWorks, the L-shaped membrane logo, and Embedded MATLAB are trademarks of The MathWorks, Inc.
|
|